近日,苏州市政府与上海交通大学签署战略合作协议及相关备忘录,将共建上海交大长三角(苏州)创新研究院。这标志着,该研究院正式入驻苏州。

省委常委、苏州市委书记刘小涛,上海交大党委书记杨振斌,国防科技工业科技委副主任张建华,苏州市委副书记、市长吴庆文等共同见证签约。签约前,刘小涛会见了杨振斌一行。
上海交大是我国历史最悠久、享誉海内外的高等学府之一,与苏州合作基础扎实,先后建设上海交大苏州人工智能研究院、相城技术创新研究中心以及瑞金医院太仓分院、昆山晶微新材料研究院等合作平台载体。根据协议,下一步苏州与上海交大将围绕“打造上海苏州同城教育、科技、人才一体发展示范区”目标,继续扩大已有产学研合作,共建上海交大长三角(苏州)创新研究院,统筹推进相关合作项目落地。研究院将涵盖科学研究、概念验证、成果转化、高新技术融合、研究生培养等主体功能,并在先进材料、数字金融、航空航天、合成生物、生命健康等领域形成若干产业创新研究中心,后期将入驻相城区青苔科学家村。同时,苏州与上海交大将围绕加强校地校企交流对接、支持人才创新创业、推进高端智库建设等方面深化合作。
会见中,刘小涛代表苏州市委市政府对上海交大一直以来给予苏州发展的大力支持表示感谢。他说,苏州正深入学习贯彻习近平总书记对江苏、对苏州工作重要讲话重要指示精神,积极融入长三角一体化发展、上海大都市圈建设,努力在推动中国式现代化中走在前、做示范。期待双方以此次签约为契机,进一步整合资源、深化合作,携手并进、优势互补,不断创新合作机制和模式,推动更多优质资源平台在苏州集成化、系统化布局,实现更多创新成果高效落地转化,共同探索打造长三角校地合作新典范。苏州将全力打造一流环境,为上海交大项目发展做好服务保障。
杨振斌感谢苏州给予上海交大发展的有力支持。他说,经过120多年的不懈努力,上海交大已经建设成为一所“综合性、创新型、国际化”的国内一流、国际知名大学。苏州是我国产业发展、科技创新的高地,上海交大与苏州的合作由来已久、成果丰硕。在长三角一体化发展深入推进的大背景下,上海交大将继续发挥学科优势、人才优势、资源优势,以共建长三角(苏州)创新研究院为新起点,全面深化双方合作,加快导入优质资源、优化系统布局,积极探索校地融合发展新模式,更好助力苏州高质量发展、服务长三角一体化。
仪式上,先进技术成果长三角转化中心与上海交大先进技术与装备研究院也进行了合作签约。
上海交大校领导顾锋、朱新远,相关学院和职能部门负责人;中国工程院院士凌文;苏州市领导顾海东、季晶,市政府秘书长俞愉,各县级市(区)及市有关部门和单位负责同志参加活动。
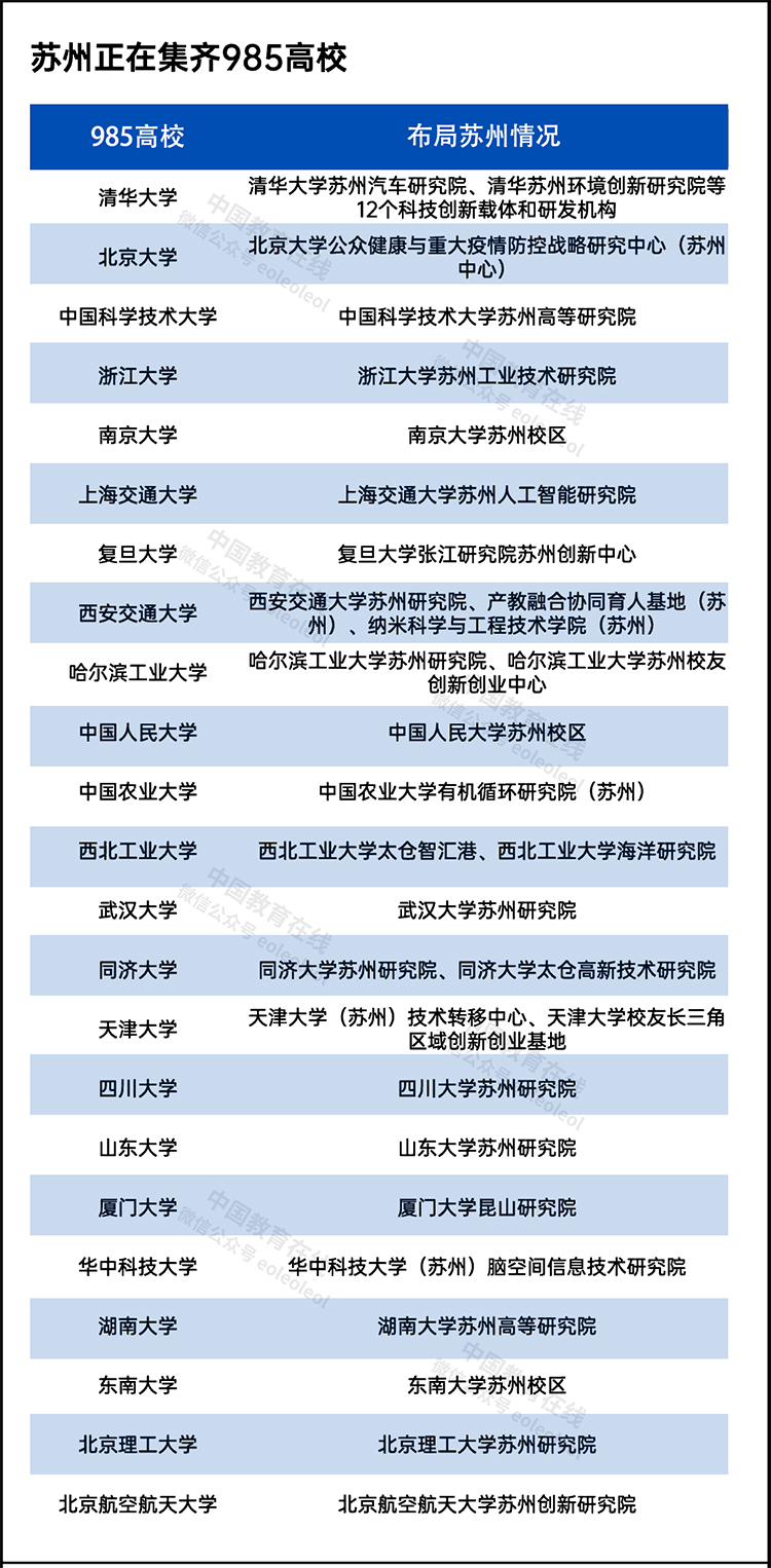
据了解,近年来,苏州广泛引进名校设立研究院或校区。其中包括清华大学、北京大学、中国科学技术大学、浙江大学、南京大学、复旦大学等多所985。

数据来源:各学校kok登录官网及公开报道
① 凡本站注明“稿件来源:中国教育在线”的所有文字、图片和音视频稿件,kok登录的版权均属本网所有,任何媒体、网站或个人未经本网协议授权不得转载、链接、转贴或以其他方式复制发表。已经本站协议授权的媒体、网站,在下载使用时必须注明“稿件来源:中国教育在线”,违者本站将依法追究责任。
② 本站注明稿件来源为其他媒体的文/图等稿件均为转载稿,本站转载出于非商业性的教育和科研之目的,并不意味着赞同其观点或证实其内容的真实性。如转载稿涉及kok登录的版权等问题,请作者在两周内速来电或来函联系。


中国教育在线