近期在不同的领域前沿
取得多项成果和新进展
让我们一起来看看吧!
1、物电院刘渊教授团队在nature发文报道单芯片三维集成研究新进展
近日,湖南大学物理与微电子科学学院刘渊教授团队报道了一种低温的范德华单芯片三维集成工艺。在该工艺中,源/漏/栅电极、层内互连金属、高κ栅介电质、低κ层间介电层和层间垂直通孔等电路功能层首先预制备在牺牲晶圆上,之后在120 °c的低温下范德华集成到半导体晶圆上。通过逐层集成范德华预制备电路层和半导体层,团队实现了10层的全范德华单芯片三维系统。同时,团队发现范德华集成工艺不会对底部的硫化钼晶体管电学性能产生影响,能够保证晶体管的本征性能。进一步集成不同功能的电路层,团队实现了逻辑、传感和存储互联的三维异质集成和协同工作。
该研究为单芯片三维集成系统提供了一条低能量路径。该研究成果在线发表在nature杂志上,湖南大学为独立完成单位,作者分别来自物电院、化工院、半导体学院。

2、机械院姜潮教授团队在固体强度领域取得重要进展
近日,湖南大学机械与运载工程学院姜潮教授团队发现了固体材料中缺陷具有类似流体的湍流行为,打破了传统认知。研究发现在固体缺陷湍流的涡点产生一种特殊的既是源又是阱的异面螺旋位错结构,能够显著地提高金属强度和塑性,为解决材料的强-塑性对抗难题和设计高性能合金提供了新策略。相关工作成果发表在pnas。

3、湖南大学研究团队在besiii实验上对f0(980)粒子结构与性质的研究方面取得重要进展
第二代北京正负电子对撞机(bepcii)上的北京谱仪iii(besiii)实验近期首次测量了奇异粲介子ds电子型半轻衰变到轻标量粒子f0(980)末态的强子化形状因子,并且该衰变模式的绝对分支比测量达到世界最高精度,相关研究成果发表于physics review letters。相关研究由湖南大学物理与微电子科学学院张书磊助理教授及其研究生陶秋田主导完成,并以besiii国际合作组的名义发表。

4、信科院刘代波副教授、曾凡仔教授团队在隐藏摄像头检测研究方面取得进展
近日,湖南大学信息科学与工程学院的刘代波副教授和曾凡仔教授在物联网感知安全研究领域取得了突破性进展。他们首次提出了一种利用数字相机的内存电磁泄露检测和定位各种形式相机(无线、有线和离线设备)的方法,称为esauron。有关研究成果已被ccf a类信息安全顶级会议usenix security symposium 2024接收。
目前,esauron已引起多家国内外物联网设备制造商的高度关注。研究团队正在与相关企业合作,共同研究推动隐藏设备检测方案的应用落地。

5、经贸院高步渠助理教授研究成果在管理学顶刊发表
近日,经济与贸易学院高步渠助理教授在产业经济学领域取得研究进展,为理解现实中普遍存在的“边际成本定价的双边偏差”提供了新视角。相关研究成果在管理学国际顶尖期刊management science发表。
该研究发现在诸如手机、电子游戏等众多市场中,卖方提供的合约菜单同时包括边际价格高于边际成本和低于边际成本的选项。该研究将这一令人困惑的定价现象称为“边际成本定价的双边偏差”。该研究刻画了企业最优合约的性质,以筛选具有异质性信念的时间不一致消费者,并进一步阐明了最优合约菜单产生“边际成本定价的双边偏差”的条件。

6、电气院杨鑫教授课题组在大功率电声转换领域取得新进展
近日,湖南大学电气与信息工程学院杨鑫教授课题组,与华中科技大学祝雪丰教授、湘潭大学欧阳晓平院士、纽约市立大学andrea alù教授合作,利用数字控制技术和碳化硅mosfet开关器件,首次在大功率电声发射领域创建了数字非福斯特系统,克服了传统模拟非福斯特电路应用稳定差、功率等级低以及参数无法实时任意调节的不足,突破了声辐射的“chu”物理极限。相关研究成果发表在nature communications上。
实验证明所提出的数字非福斯特电路能够在远距离图像传输的过程中提供稳定的,具有频散效应的实时等效负阻抗特性,并且与模拟非福斯特匹配网络对比,将电声发射装置的工作带宽提高了五倍以上,功率处理能力提高了三个数量级以上。其原理和方法可被广泛应用于各类亚波长共振系统装备,包括电声发射,电磁天线,宽带超材料等,具有重要的工程应用价值。

7、机器人学院周易教授团队最新成果被robotics: science and systems会议录用
近日,湖南大学机器人学院周易教授团队(nail)与香港科技大学郑家纯机器人研究所沈劭劼教授团队(arg)在高速自主移动机器人关键技术方面取得了突破性进展,联合研究的成果event-based visual-inertial velometer被robotics: science and systems (rss) 2024录取。
研究团队深入调研了近些年出现的类神经形态事件相机(neuromorphic event-based camera)。该传感器模仿人类视觉神经通路的工作机制,具有异步、快速低延迟、高动态响应和低能耗等优良特性。同时,它具备超高的时间分辨率,能够感受并输出百万分之一秒级别的亮度变化信息。

8、生命医学交叉研究院张定校教授团队在恶性前列腺癌的诊治方面取得进展
近日,湖南大学生命医学交叉研究院张定校教授团队取得最新研究进展,鉴定了一种新的类小细胞样前列腺癌亚型(sclpc),为恶性前列腺癌的早期诊断和其精准靶向治疗提供了新的策略。相关研究成果发表于science advances。
该工作从临床样本出发,鉴定了一种新的恶性pca亚型,并通过多种体内外试验证明靶向蛋白质合成通路和sp1可有效地抑制肿瘤进展。尤其是作者开展了iit临床研究,初步证明了htt治疗恶性pca的可行性,为后续的临床转化提供了直接的依据。

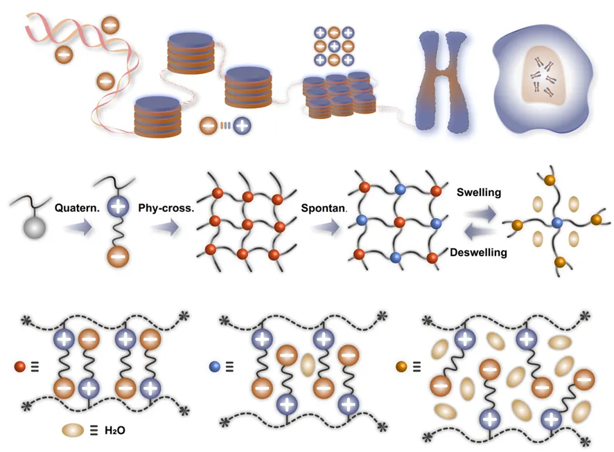
9、材料院张世国教授团队在聚离子液体高分子粘附材料领域取得进展
近日,湖南大学材料科学与工程学院张世国教授团队设计、制备出具有超强粘附性和有机溶剂耐受性的两性聚离子液体(zpil)胶粘剂,相关成果在advanced materials发表。
针对传统胶粘剂接触有机溶剂、油和碱液时,粘附强度会显著降低甚至出现粘附失效的问题,团队设计了一种两性聚离子液体(zpil)胶粘剂。得益于其独特的动态静电络合交联结构,所得 zpil 胶粘剂在室温下具有超强粘附性和有机溶剂耐受性。通过对其在不同溶剂环境(强、弱极性有机溶剂)中长时间浸泡后的粘附性能进行定量测试,并结合非离子型聚合物对比样的性能差异,研究了zpil作为粘附材料使用时对整体性能(耐溶剂性与粘附性)的影响规律。

10、生命医学交叉研究院史俊峰/张定校教授合作开发首款m6a-mettl3通路的多肽抑制剂
近日,湖南大学生命交叉研究院史俊峰教授和张定校教授课题组合作,成功研发并优化了一种多肽抑制剂。相关试验表明,该抑制剂能有效抑制多种恶性肿瘤细胞的生长,具有较为广谱的抗肿瘤活性。相关研究成果发表于angewandte chemie international edition。该抑制剂与pd-1联用还被2024年美国临床肿瘤学会年会asco收录。
甲基腺嘌呤修饰与多种肿瘤的发生发展密切相关。作为参与修饰最重要的甲基转移酶—mettl3,已成为治疗癌症等疾病的潜在治疗靶标,受到学界和业界的密切关注。该研究基于mettl3-mettl14蛋白结构,设计了靶向mettl3的多肽抑制剂rm3。进一步优化获得更高活性的订书肽抑制剂rsm3,该多肽具有广谱的抑癌特性,能够杀伤多种mettl3高表达的肿瘤细胞。同时在多种肿瘤模型中,rsm3显示出优异的抗肿瘤效果。

11、化工院俞汝勤院士团队在分子表示研究中取得新进展
近日,湖南大学化学化工学院俞汝勤院士团队在分子表征的研究中取得新进展。该研究介绍了一种可扩展的、基于片段的多尺度分子表示框架,称为 t-smiles(基于树的 smiles),包括三种编码算法:tssa、tsdy和tsid。t-smiles系统仅引入了两个不需要配对的新符号,给1988年发表的最经典分子线性表示法smiles引入了片段结构信息,同时缩短了smiles描述符中由于需要配对的括号和数字所带来的长期依赖问题,并因其语法的简单性使得t-smiles非常易于学习。该研究关注自然语言处理模型协助化学家进行分子空间探索时面临的最核心也是最基础的如何编码分子的问题,为ai辅助的分子建模提供了新的研究思路,助力分子“智造”。相关研究成果发表在nature communications上。

12、生物学院朱咏华教授团队研究揭示内生放线菌诱导水稻铁死亡促进共生和抗病新机制
近日,湖南大学生物学院朱咏华教授团队研究首次揭示了内生放线菌osish-2通过诱导水稻适度铁死亡的发生促进其与宿主共生平衡,同时激活宿主免疫进入“防御警备”状态,增强共生体抗病性的作用机制。相关研究成果发表在nature communications上。
该研究的发现为深入了解植物与益生菌的共生互作模式提供了新的理论基础,同时为揭示益生菌和病原菌在调节宿主免疫行为中的差异作用机制开辟了新思路。

① 凡本站注明“稿件来源:中国教育在线”的所有文字、图片和音视频稿件,kok登录的版权均属本网所有,任何媒体、网站或个人未经本网协议授权不得转载、链接、转贴或以其他方式复制发表。已经本站协议授权的媒体、网站,在下载使用时必须注明“稿件来源:中国教育在线”,违者本站将依法追究责任。
② 本站注明稿件来源为其他媒体的文/图等稿件均为转载稿,本站转载出于非商业性的教育和科研之目的,并不意味着赞同其观点或证实其内容的真实性。如转载稿涉及kok登录的版权等问题,请作者在两周内速来电或来函联系。


中国教育在线