2所优秀!广东公示民办高校2023年度检查结论
11月7日,广东省教育厅发布《广东省民办高校2023年度检查结论的公示》。参评的高校中,2所高校年度检查结果为“优秀”,42所为“合格”,6所为“基本合格”。
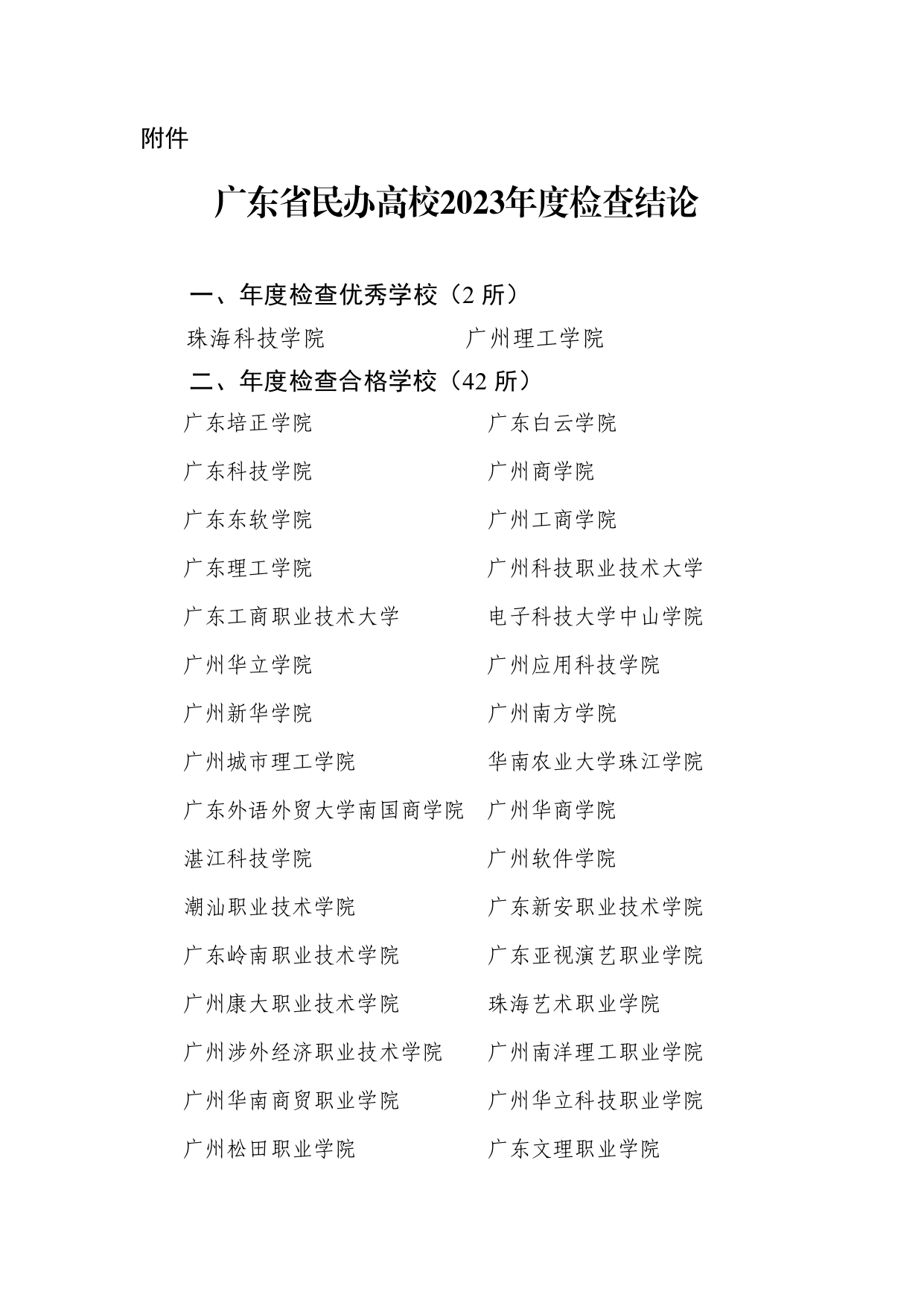
广东省民办高校2023年度检查结论如下:


根据《广东省教育厅关于民办高等学校年度检查实施办法(试行)》,民办高等学校(含民办普通高校和独立学院)均应接受年检。年检结果分为优秀、合格、基本合格、不合格四个档次,学校年检结果与奖励资助、招生计划下达和单位评先评优等挂钩。
对年检结果为“合格”等次以上的民办高校,省教育厅在民办教育专项资金奖励项目、招生计划、科研立项、评优评先等方面给予相应支持和鼓励,“优秀”等次优先考虑。
对年检结果为“不合格”和“基本合格”的民办高校,省教育厅将责令其限期整改,且自年检结果发布之日起一年内取消学校申报省民办教育各类专项资金及其他表彰奖励的资格。对年检“不合格”或连续2年以上年检“基本合格”的民办高校,可视情况调减其下年度的招生计划,直至暂停招生。
免责声明:
① 凡本站注明“稿件来源:中国教育在线”的所有文字、图片和音视频稿件,kok登录的版权均属本网所有,任何媒体、网站或个人未经本网协议授权不得转载、链接、转贴或以其他方式复制发表。已经本站协议授权的媒体、网站,在下载使用时必须注明“稿件来源:中国教育在线”,违者本站将依法追究责任。
② 本站注明稿件来源为其他媒体的文/图等稿件均为转载稿,本站转载出于非商业性的教育和科研之目的,并不意味着赞同其观点或证实其内容的真实性。如转载稿涉及kok登录的版权等问题,请作者在两周内速来电或来函联系。


中国教育在线