
1月30日,山东大学基础医学院孙金鹏教授团队,联合德国莱比锡大学ines liebscher教授团队,山东大学易凡教授团队、肖鹏教授团队和于晓教授团队,在《细胞》(cell)在线发表了研究论文“identification, structure and agonist design of an androgen membrane receptor”。研究团队筛选鉴定了雄激素5α-dht的膜受体gpr133/adgrd1,阐明了其在骨骼肌中的调控作用及分子机制,并发展了特异性gpr133的小分子配体,为高效安全的雄激素替代药物开发提供了全新思路。

山东大学基础医学院/国家卫健委耳鼻喉科学重点实验室教授杨照,山东第一医科大学教授平玉奇,山东大学第二医院博士后王明威,山东大学基础医学院博士研究生张超、周淑华、席乐桐和山东大学高等医学研究院副研究员朱孔凯为本文的共同第一作者;孙金鹏教授、ines liebscher教授、易凡教授、肖鹏教授和于晓教授为共同通讯作者。中科院物理所教授丁玮提供了重要的计算分析帮助,南京大学教授甘振继为本论文的肌肉功能检测提供了重要的指导和kok登录的技术支持。

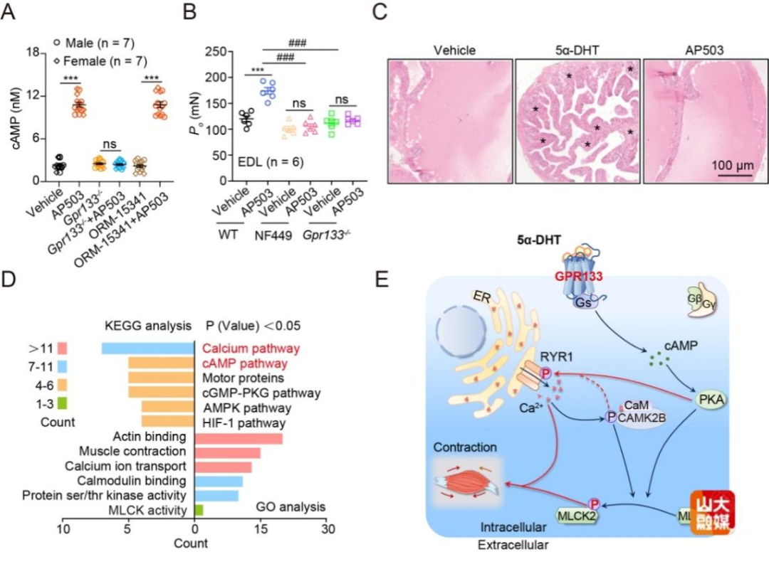
5α-dht膜受体的筛选和肌肉功能检测
dht是人体内作用最强的雄激素,不仅决定性器官的发育和第二性征的形成(如体毛、声音变化等),还广泛参与人体能量代谢、免疫系统调节、大脑功能以及某些疾病(如肿瘤)的发生发展。研究发现,dht可能通过细胞膜上的某种特殊受体起作用。骨骼肌中的一种名为gpr133的蛋白质是dht的膜受体。当这个受体被敲除后,小鼠对dht增强肌肉收缩力的反应显著减弱。这表明,gpr133是dht快速作用的重要开关。

5α-dht与gpr133结合的两种模式及agpcr识别类固醇激素的通用规律
研究还通过冷冻电镜技术解析了dht与gpr133受体结合的结构,发现dht在受体中有两种不同的结合方式,其中一种更稳定、更有效。这一发现帮助科学家进一步理解了dht的作用机制。基于上述发现,研究团队设计了一种小分子化合物ap503,可以专门激活gpr133受体。实验表明,ap503能快速增强肌肉收缩力,而不会像传统雄激素那样对前列腺等敏感器官造成负面影响。这种分子为开发更安全的雄激素替代药物提供了全新方向。

孙金鹏教授团队长期从事膜受体g蛋白偶联受体的相关研究。在黏附类受体相关研究方面,揭示了粘附类受体(agpcrs)是识别类固醇激素的gpcr亚家族(nature 2021, 589: 620-626;nat chem biol 2022, 18(11):1196-1203;pnas 2022, 119(15):e2117004119);阐释了粘附类受体对力的感知机制并发展了多肽激动剂和拮抗剂(nature 2022a, 604(7907):771-778; nature 2022b, 604(7907):763-770),并受邀在墨西哥召开的黏附类受体大会作特邀报告(plenary talk)。
易凡教授团队一直致力于肾脏病的发病机制及干预策略研究,主持国家自然科学基金创新群体项目、杰出青年基金项目、重点项目、重大研究计划等多项研究,曾获国家科技进步二等奖。在本领域权威期刊cell, cell metabolism, nat chem biol, circulation research,jasn和 kidney international等发表sci论文120余篇。
① 凡本站注明“稿件来源:中国教育在线”的所有文字、图片和音视频稿件,kok登录的版权均属本网所有,任何媒体、网站或个人未经本网协议授权不得转载、链接、转贴或以其他方式复制发表。已经本站协议授权的媒体、网站,在下载使用时必须注明“稿件来源:中国教育在线”,违者本站将依法追究责任。
② 本站注明稿件来源为其他媒体的文/图等稿件均为转载稿,本站转载出于非商业性的教育和科研之目的,并不意味着赞同其观点或证实其内容的真实性。如转载稿涉及kok登录的版权等问题,请作者在两周内速来电或来函联系。


中国教育在线