共生理论视域下跨组织科教融合育人模式解析
徐艳茹 刘继安 郑润廷
一、问题的提出
畅通教育、科技、人才的良性循环对加快培育和发展新质生产力具有重要意义,而科教融合是实现教育、科技、人才一体化发展的国际通行路径。科教融合是一个多层次的概念、制度与实践体系。宏观层面表现为,国家科技事业与教育事业的融合,其本质是科技与教育在战略、规划、制度、政策和体系等方面的融合。中观层面表现为,高校内部以及高校与科研机构间的协同创新与育人。微观层面表现为,融合高校教学、科研职能,推动知识传授、传播、传承和创新一体化的活动。中观组织是连接微观和宏观的桥梁,对微观行动者认知与反应产生影响,为其开展科教融合活动提供舞台和资源。同时,中观组织是政策的具体执行者,受宏观体制机制、政策环境的规制与影响。因此,剖析中观组织层面科教融合育人的机理,对完善宏观层面科教融合的体制机制、提升微观个体层面科教融合育人行动的成效,都具有重要启示意义。
然而,国内外有关科教融合育人组织模式的研究并不多,且大多关注高校组织内部“科研”与“教学”功能的协同,包括高校内部教学与科研关系在理念和实践层面的发展与演化、揭示“科研”与“教学”功能的应然融合与实然分裂的现实问题并剖析成因、描述世界范围内高校科教融合育人的制度与实践等。值得关注的是,高校并不是实施科教融合的唯一组织主体,高校与科研机构的跨组织科教融合育人,在世界范围内并不罕见,且表现形式多样。然而,学者对高校与科研机构跨组织科教融合育人的关注并不够。尽管有少量研究对世界范围内高校与科研机构跨组织科教融合育人模式进行了初步的类型划分,但并没有详细阐释不同类型模式的核心特征。其中一个重要的原因是没有明确类型划分背后的底层机理。因此本研究提出以下研究问题:不同国家或地区高校与科研机构跨组织科教融合育人模式的核心特征分别是什么?这些核心特征反映的底层机理是什么?
跨组织科教融合,本质上是“科”和“教”两类异质性主体之间的密切合作关系,共生理论可以为研究这类关系提供理论分析框架。本研究将高校与科研机构之间的跨组织科教融合育人视为两个独立共生单元的共生行为,从共生环境及其诱导机制、共生单元关系特征、主体内部共生动力、介质性共生界面等核心概念出发,构建理解跨组织科教融合育人的共生理论模型,继而从不同国家和地区科教融合体系的特征入手,锚定兼具差异性与代表性的典型案例,通过对案例机构网站进行信息挖掘,对获取的规章制度、工作报告等一手资料的文本内容进行分析,抽提全球代表性经验的理论机理,回答本文研究问题,弥补现有研究不足。
二、文献综述
国内外有关中观组织层面科教融合育人的类型研究主要有两大主题:一是从教学与科研活动的联结强弱来划分类型。二是根据“科”“教”两类主体之间的关系来划分类型,这部分文献并不多。无论哪种划分,学者都发现了国别或地区差异。
以科教融合育人强度为基准,伯顿·克拉克将美英德法日五国科教融合的组织模式归纳为四类,且联结强度由强到弱依次为:①模式ⅰ,指大学内部的科研机构中包含一个共同的教学群体以及一个或多个专门的科研群体;②模式ⅱ,院系与大学内部研究中心构成了教学与研究的双重结构,这在英美的大学中比较常见;③模式ⅲ,大学内部院系和大学外部科研团体之间的联结,这在德法较为常见;④模式ⅳ,教学型大学内部科研与教学功能之间的微弱联结。席曼克和温恩斯根据欧洲大学内部组织结构、教职人员角色定位以及机构资源分配等方面的差异,总结了高校内部科教活动融合的三种模式:①前洪堡模式,教学与科研活动分别在高校与科研机构开展,例如法国;②洪堡模式,教学与科研在高校内部相统一,例如德国;③后洪堡模式,高等教育系统内部产生教学型高校和研究型大学的分化,例如英国。
尽管当前学界代表性研究都是以高校内部教学与科研活动联结紧密程度为出发点,但往往都不约而同地提及高校与外部科研机构间的在教学与科研活动中的合作或分工,例如上文中的联结模式ⅲ和前洪堡模式。这说明,在谈及中观组织层面科教融合时,高校外部的科研机构也是组织主体之一。
按照主体属性和主体之间的关系,国内学者认为,世界范围内的科教融合育人组织模式主要分为四种类型:一是内生型。在高校内部建立实验室,该模式在国内外研究型大学都很常见。学者较多关注国内外研究型大学的科教融合教育教学实践与制度设计,包括教学科研人员的研究性教学与学生的科研实践等。二是嵌入型。由政府部门或外部机构投入,在高校内或周边建立实验室,政府部门或外部机构是实验室的主要拥有者,高校代管,该模式在世界范围内发展较为成熟。学者尤其关注美国研究型大学与国家实验室协同发展及育人的经验与启示。三是协同型。科研机构与高校合作培养研究生,其下属实验室是科教一体化的实施机构。国内学者尤其关注美德法日等国科研机构与高校联合开展研究生教育的经验,以及我国科研机构与高校协同育人的历史发展与机制。四是延伸型。由科研机构孕育科学院大学,将科研资源转化为教育资源。学者们较为关注我国科研机构研究生教育的历史发展、人才培养模式和组织制度实践,尤其是对中国科学院大学的案例研究。此外,学者们也对日韩俄等国的相关案例进行了梳理与总结。
尽管已有研究具有启发意义,但有关科教融合育人组织模式的类型研究仍处于总结国内外经验阶段,理论性探讨较少,尤其是在国际比较研究中,缺少理论分析框架,由此难以深入剖析全球经验,不利于在理解跨组织科教融合育人国别实践差异背后规律的基础上,做到有效互鉴。要寻找或构建能够分析世界范围内跨组织科教融合育人模式的理论框架或概念体系,首先需要明晰全球经验的共同特征。
首先从性质上看,世界范围内高校主要从事的高等教育事业和科研机构主要从事的科学研究事业(尤其基础研究)均具有显著的公共属性,对外部资源具有强烈的依赖性,使得高校与科研机构都有通过跨组织科教融合来获取更多资源的动机。其次,虽然世界范围内高校与科研机构跨组织科教融合育人模式的具体表现有所不同,但共同的生成逻辑都是顺应科教不断靠拢的时代大潮,通过高校与科研机构间在行为、组织、制度等方面,以具体的形态、路径和机制保障“科”“教”融合,以实现科技创新和人才培养的双重效应。再者,从组织间关系来看,科教融合代表“科”“教”互为主客体,融合则指两者相互依存关系。如此,共生理论能够为我们理解高校与科研机构跨组织科教融合育人模式的全球经验提供分析视角。
三、分析框架与案例选取
共生指共生单元之间在一定的共生环境中按照某种共生模式形成的相互依存关系。共生环境、共生单元、共生模式构成共生的三要素。共生环境指共生的外部条件,其对共生关系的影响被视为共生诱导机制。共生单元指,构成共生体或共生关系的基本能量生产和交换单位,是形成共生体的基本物质条件。共生单元之间相互作用的内在关系被视为共生动力机制。共生模式指,共生单元相互作用或相互结合的方式。其中,共生组织模式反映共生组织化程度,共生行为模式反映共生单元间物质、信息、能量的交换关系。除共生诱导机制和共生动力机制外,共生界面也是共生的关键影响因素,是共生关系形成和发展的基础。共生界面可以是有形的,也可以是无形的,它是共生单元间物质、信息和能量传导的媒介、通道或载体,共生诱导机制和动力机制通过它发挥作用。
在本文中,高校和科研机构作为共生单元,以一定的共生界面为媒介或载体,在各具特色的共生环境所形成的诱导机制,以及共生单元之间相互作用形成的共生动力机制的作用下,构成形态各异的跨组织科教融合共生体,不同共生体的物质、信息、能量交换行为各具特点。由此,世界范围内高校和科研机构跨组织科教融合育人实践呈现不同特色。共生理论视域下跨组织科教融合育人的理论模型如下图1所示。

图1 高校与科研机构跨组织科教融合育人的共生理论模型
共生环境是共生单元难以抗拒、且显著影响它与其他单元间关系的外生性因素。就本文探讨的主题而言,所处国别或地区的科与教体系的制度安排是影响高校与科研机构生存与发展的最重要的外生性环境。
从高等教育体系来看,根据政府、市场、社会等主体权利及其互动关系,先发国家高等教育被划分为盎格鲁-撒克逊体系和欧洲大陆体系,前者国家权力较弱,高等教育采用市场主导型治理模式,同时,没有综合性国立科研机构体系,以美国和英国为代表;后者国家权力较强,高等教育和科学研究采用政府主导型或政府与社会协调型治理模式,拥有全国性、综合性科研机构体系,接受政府直接拨款资助,以德国和法国为代表,其中法国中央集权历史与特征更为突出。
后发国家高等教育和科学研究体系基本是参照西方发达国家的模式建立的。新中国高等教育和科学研究体系在建国初期模仿苏联体制建设,强调中央政府对全国高等教育和科学研究的集中统一管理。改革开放后,我国借鉴美国科教体系,逐渐形成政府与市场相结合的高等教育和科研机构治理模式,但中央统一管理色彩依然浓重。
先发国家中,不论是哪一种情况,科研机构通常不具备学位授予权,需要与大学联合,凭借其先进的科研基础设施、承担的科学研究任务,通过科研活动溢出效应参与人才培养。我国的情况则不同。政府主导科教事业,设立教育部和科技部分别统一管理高等教育和科学研究事业,并拥有以中国科学院为代表的全国性、综合性科研机构体系。我国科研机构在与高校联合育人的同时,自1950年代初即开展研究生教育,具有独立的学位授予权,这是我国在特定历史情况下形成的制度安排。
为回答研究问题,本文对世界范围内主要国家的高校与科研机构跨组织科教融合育人进行实践探析。本文通过分层抽样确定分析案例:第一步,选择先发国家中的美国和法国的作为两类科教制度安排的国家代表,选择中国作为后发国家代表。因为中国先后参考了欧洲大陆和盎格鲁-撒克逊模式建立起自己的科教体系,且受中国文化影响,科教制度安排呈现独特的样态;第二步,选择这三个国家中跨组织科教融合的典型案例。如前所述,美国研究型大学与国家实验室、法国高校与科研机构育人的协同育人,以及我国独特的科学院大学的育人实践广受学界关注。因此本文分别选择美国麻省理工学院与林肯国家实验室、法国以巴黎萨克雷为代表的大学与机构共同体,以及我国的中国科学院大学作为具体的分析案例。在图1理论模型的指导下,笔者通过文献调研、机构网站信息挖掘、制度文本、工作报告等内容分析,对具有典型代表性国家的高校与科研机构跨组织科教融合育人实践进行解析,最终将全球代表性经验抽提为三种模式:契约共生、战略共生、同源共生。下文将对三种模式进行详细解析。
四、世界范围内跨组织科教融合育人模式的实践解析
1.契约共生
美国社会文化崇尚自由主义,以私有制为基础,市场机制发达,信奉个体或组织间的自由竞争,提倡基于自愿签订契约的交易,契约规定各方主体的责权利,为交易提供明确的规则和框架。通过签订契约,市场主体可以确保自己的利益得到保护,从而降低交易风险,提高市场交易的效率和稳定性。至此,市场主体间形成一种契约共生体,推动社会整体资源的优化配置。
在科教融合情境下,高校与科研机构是两个独立的主体,具有明确的组织边界。自由市场信仰下,高等教育和科学研究是可以交换的产品,国家投资保障高等教育及其科研活动,高等教育要以人才培养和科研创新服务国家发展。高校与科研机构具有利用彼此资源优势相互赋能的内生动力,而市场机制下的契约制度,为保障双方跨组织科教融合育人提供了资源互补的机制。高校与科研机构以明确规定各自责权利的契约为无形的共生界面,建立科教伙伴关系,实现科研、教育活动和资源的协同与共享。
美国研究型大学和与其托管的国家实验室之间的科教融合组织模式,充分体现了契约式共生关系的特征。在美国,研究型大学与联邦政府部门签订托管合同,管理和运营国家实验室,双方在人才培养和科学研究活动中开展密切的合作。
本文以麻省理工学院(mit)和林肯实验室作为案例进行分析。mit通过与国防部签订托管合同,管理和运营林肯实验室,设置由学术界、政府和工业等领域的资深从业人员组成的林肯实验室顾问委员会。委员会每年与实验室主任、mit教务长和科研副校长举行会议,审查和讨论实验室的战略方向。林肯实验室每年也需要向mit校长办公室汇报管理工作进展。但林肯实验室的年度审查活动,由实验室主要赞助商代表组成的联合咨询委员会进行。林肯实验室承接的具体科研需求和经费来自国防部。2022年美国国防部资助占林肯实验室科研总经费的98%,约11.2亿美元。也就是说,国家实验室在自身人员、管理、财务等事项中的独立决策权,与大学间保持较强的组织独立性。管理与运营合同作为契约,成为链接美国国家实验室和研究型大学的无形界面,双方在科教融合育人的同时,实现相互赋能。
林肯实验室为mit的人才培养提供了高端平台、丰富资源和接触其广泛外部合作网络的机会。林肯实验室在能源部雄厚资金的支持下,在空间安全、导弹和海上防御技术、生物科技和人类系统、通信系统、网络安全和信息科学等11个领域开展使命导向的创新研究,拥有与之相关的25个方向的关键科研能力,21个科研设施和2个测试和试验场地。除了优质的科研资源和平台,林肯实验室还在多个领域与产业部门开展合作,将创新转化为现实产品。
林肯实验室一直将与mit的教育协同作为自己的重要战略方向。通过与mit的一系列科教融合育人行动,林肯实验室不仅成为mit多元校园社区的重要组成部分,而且有力地赋能mit人才培养目标的实现。笔者通过查找mit和林肯实验室的官方网站、分析其年度总结报告等获得一手资料,梳理出林肯实验室面向mit各类学生的科研实践项目,包括:
(1)提供多样化的实习实践机会。比如,提供陆海空通信与电子协会实习(afcea internships)机会;开展协作教育项目(cooperative education program),为学生提供全职为期6个月的实习机会,参与设计、构建、测试原型等研究活动;开展实习生创新创意挑战赛(intern innovative idea challenge),鼓励学生跳出思维框架,在各自领域提出创新想法和kok手机登录入口的解决方案,开发新工具以解决实际问题;实施mit独立活动期计划 (mit independent activites period, iap),每年一月学生可以报名参加由林肯实验室举办的学术研讨会,了解领域知识和最新研究进展,参与工程项目实践。
(2)为mit本科生提供科研实践项目(undergraduate research program)和实习项目(undergraduate practice program),前者为本科生提供参与前沿研究和创新项目,后者不仅提供了解林肯实验室工作环境、项目和技术的机会,还帮助本科生进入与林肯实验室有合作关系的企业和研究机构进行实习。
(3)实施“6-a工程硕士论文课程计划”(mit 6a-master of engineering thesis program),mit电气工程与计算机科学系中有志向于攻读硕士学位的优秀大三学生,在行业导师指导下,将所学知识与技能应用于行业实践中,并完成工程硕士学位论文。
(4)实施mit博士生科研助理计划(mit research assistantship),博士生参与林肯实验室获资助的项目,在做实验、收集分析数据、撰写报告以及协助开发研究方法等过程中,与实验室科研人员密切合作,探索博士学位论文主题。
(5)面向mit所有学院,开展系列技术研讨会(technical seminar series),介绍林肯实验室在相关领域的专业知识和技术,加强师生与实验室技术人员的交流,寻找潜在合作机会。2022年,林肯实验室共举办了27个为期1-5天的技术研讨会或工作坊。
同时,mit也为林肯实验室发展赋能,提供包括设备更新、基础设施改善以及研究项目支持等方面的资源与服务,保障实验室以较低成本实现高效运营,同时为实验室员工提供良好的工作和生活环境。除了舒适的工作与学术交流空间外,美国研究型大学还基于自身优质的教育资源,助力于国家实验室员工规模与质量的提升。例如,2023财年,mit约有4,025名员工和500名临时雇员在林肯实验室工作。最新可获得数据显示,在2020-2021学年,mit校园共有11,594名员工由此估算mit员工中约39%在林肯实验室工作。而2023年,林肯实验室共有约3,600名员工,包括约1800名技术和行政支持人员。也就是说,mit为林肯实验室贡献的员工数量,比林肯实验室自己雇佣的员工数量还要多。此外,mit在美国国家科学基金会的资助下,常年开设为期三周的互动型在线课程—创新团队火花(innovation corps spark),学习者可深入探索自己开发的技术价值、技术所针对的对象、潜在的技术推广市场、技术商业化过程中可能面临的障碍,扩大合作网络。2022年的统计数据显示,目前林肯实验室共有141名员工从该课程中获益。
2.战略共生
法国社会崇尚国家主义,重视国家治理的统一与秩序,在高等教育和科学研究制度上往往表现为高度的中央集权、国家行政主义和精英化。行政权力对国家科教事业的控制较强,拥有等级分明的国立高等教育体系和实体性、综合性国立科研机构体系。“科”“教”体系分立、以及高等教育体系内部分层和资源配置失衡,导致法国国家创新系统主体力量分散。但也是因为国家主义盛行,法国能够强势推行协调框架来促进大学与科研机构建立科教战略联盟。
双重体制差异长久以来存在于法国的综合性大学、大学校和国家科研机构之间。第一重体制差异在法国高等教育体系内部,大学校扮演着精英教育的角色,展现出高度的生源选拔性、充足的教育资源配置以及卓越的教育质量等特征。相比之下,综合性大学则肩负着普及高等教育的使命,但存在着教育经费匮乏、生源质量多样化以及教育质量亟待提升等困境。此外,法国公立高等教育机构隶属于多元化的政府部门,而私立高等教育机构则通常由行业协会进行监管,使得高等教育体系中的力量分散,导致人才培养质量上的参差不齐。第二重体制差异体现在法国高等教育与科研体制的分割,高校科研经费不足,科研游离于大学教育,阻碍教育、科技、人才之间形成良性循环,使得法国大学在国际排名中落后,不利于高等教育国际竞争力发展。
为此,法国政府于2006年通过《研究规划法》,实施高校与科研机构的合作计划,以“高等教育与研究集群”(pres)的方式整合各类公、私立高校与科研机构的资源力量,克服双重体制鸿沟带来的弊端,并提升法国高等教育在全球范围内的竞争力。作为该计划的继承与超越,法国政府于2013年颁布并执行了《高等教育与研究法》,旨在有效共享不同机构间教学与科研资源,协调并统一科研发展战略,推动学科间的交叉融合以及跨学科的研究与创新活动,有力支撑法国科研创新能力提升。该法案首次将高等教育机构与科学研究机构的活动纳入同一框架内进行讨论,着重强调两者间的紧密联系,并赋予高等教育机构多样化的改革路径,包括合并或构建“大学与科研机构联合体”(communautés d'universités et d'établissements, comue),或组成协会。法国政府通过comue这一战略框架形成科教联盟共生体,有效地促进了高校与科研机构间的科教融合。巴黎萨克雷大学是目前法国27个大学与机构共同体之一,是一个典型的科教联盟。
学校包括涵盖基础研究到应用研究的5个教学研究院系、4所大学校作为组成成员机构,3所技术学院、1所理工学院、2个联合机构,且与7个合作科研机构共享275个实验室。各成员机构维持其独立的法人实体地位,巴黎萨克雷大学虽然不参与其具体教育教学活动,但各成员单位在申请法国政府的科研资助时,必须且仅能以巴黎萨克雷大学的名义进行,并据此与政府签订科研资助协议,由此推动联盟成员达成共同发展战略。而成员机构对外交流中都要使用巴黎萨克雷大学的名称,这有助于形成统一的“身份标识”。本文以巴黎萨克雷大学的物理学博士生教育为例,分析跨组织科教融合模式。
科研实验室是法国博士生培养的主要依托平台,而大学与国家科研机构合作的混合研究单位(umr)是协同创新与育人的主要机制。目前,巴黎萨克雷大学共拥有与科研机构合作的275个实验室,其物理学博士生教育分别在四个博士生校进行:波和物质博士生校,粒子、重子、能量、原子核、仪器、成像、宇宙与模拟博士生校,法兰西岛天文学和天体物理博士生校,以及巴黎大区物理学博士生校。这四个博士生校分别包括多个成员机构。
波和物质博士生校包括来自11个科研实验室的32个科研团队。粒子、重子、能量、原子核、仪器、成像、宇宙与模拟博士生校包括6个混合研究单位和8个实验室。法兰西岛天文学和天体物理博士生校包括21个科研实验室。巴黎大区物理学博士生校包括57个科研实验室。这些科研实验室至少由两个机构共建。例如,光、物质与界面科研实验室承担波和物质博士生校的博士生培养,它由四个机构共建:巴黎萨克雷大学、法国国家科学中心、巴黎萨克雷高等师范学校、巴黎中央理工-高等电力学院。
依托科教联盟间的科研资源网络,这四个博士生校不仅在博士生培养方面各具特色,而且紧密围绕物理学的三个核心领域,形成了稳固且相互关联的研究体系,即波和物质的物理学、2个无限体的物理学以及天体物理学,囊括了从基础物理学到应用物理学的广泛领域,涵盖了从理论、建模、模拟到仪器研制等多个环节,以及从实验室实验到基于大科学装置的研究等多重内容。同时,四个博士生校聚焦于物理学核心议题相交叉的能源、健康、环境、经济等与社会应用领域展开研究,并同步推进人才培养工作。由此,形成了巴黎萨克雷大学物理学博士生培养“基础-应用,核心-交叉”相融合的培养特色。
对kok登录官网数据和曾在巴黎萨克雷大学工作和学习过人员的访谈数据的分析,笔者发现,“和而不同”构成了巴黎萨克雷大学物理学博士生教育在组织身份认同上的鲜明特征。“和”主要体现在:一,联盟成员机构在大学与机构共同体这一有形的共生界面上,实现了科研平台与博士生导师资源的共享。二,无论学生在哪个博士生培养机构注册,其工作合同、学位论文及毕业证书均统一归属于巴黎萨克雷大学。“不同”首先体现在四个博士生校在科研领域与人才培养方面各具特色。其次,在保持巴黎萨克雷大学统一身份标识的基础上,博士生所在的博士生校、实验室,以及具体研究方向,都会明确标注在其工作合同、学位论文及毕业证书上。
在战略共生组织模式下,科教联盟成员的科教融合实践,不论是对机构自身发展,亦或是联盟成员关系,均产生了正向促进作用。
在加入巴黎萨克雷大学共同体之前,联盟成员机构因专业划分过细,常导致综合实力相对薄弱,限制了其科研实力的提升,使得成员机构在科研领域难以取得显著成就,也不利于培养复合型人才。在成为巴黎萨克雷大学共同体的一员后,各联盟成员机构实现了教学与科研资源的共享,从而有效克服了以往学科单一、教学与科研疏离的困境。这一变革在人才培养方面产生协同效应,形成强大的合力,显著提升了人才培养的整体质量。以萨克雷高等师范学校为例,在加入大学共同体后成功地将12个研究所与3个跨学科联合培养学院的教学与科研资源进行整合,使其以高等师范教育专长为基础,遵循“互惠互助、择优提升”的建设原则,与大学共同体实行超学科、本研贯通式人才培养模式。萨克雷高等师范学校没有博士生培养体系,但借助巴黎萨克雷大学共同体的平台优势,为有志于攻读博士学位的毕业生一对一匹配相关领域的专家,指导他们明确研究方向、撰写博士申请材料,并根据学生的表现,择优提供校内或企业奖学金,还会为其提供读博期间担任教授助理的宝贵机会。
在国家协调的comue框架下,巴黎萨克雷大学汇聚了法国大约13%的科研实力,成功培育了一大批杰出的创新人才,学校的学术声誉和国际竞争力大幅提升。该校在软科世界大学学术排名中连年位列世界前列、欧洲大陆第一。截至2023年,巴黎萨克雷大学的杰出校友中有3位诺贝尔奖得主、13位菲尔兹奖得主、4位沃尔夫奖得主。
3.同源共生
中国社会崇尚集体主义,相信集体与个人处于不可分割的一体化联系当中,个体对所在集体负有责任感,也能在集体中找到归属感。因此,个体注重维护集体内部的和谐与团结,通过合作与共享,为集体目标和利益努力,这使得类宗族结构在形成跨组织一元体中具有显著优势。首先,同一宗族的成员具有共同的祖先、姓氏、宗祠,在一定意义上有共同的财产, 因此强调成员维护宗族声誉和利益的义务。其次,通过血缘关系分配政治权力,除有助于形成明确的权威结构和稳定的社会关系,还有助于统一思想和行动,增强集体的凝聚力和战斗力,确保决策的传达和执行。
从本文探讨的主题来看,如果高校与科研机构同出一源,隶属于同一个上级,权威结构是构建同源共生组织模式的最佳共生诱导机制,而高校与科研机构之间天然的基因纽带,是促进彼此跨组织科教融合育人的共生动力机制。在我国,中国科学院大学是以有形的“科学院大学”作为共生界面,以同源共生组织模式支撑科教融合育人实践的典型代表。
上世纪50年代初,刚成立不久的中国科学院以培养国家急需高层次科技人才为目标,开始科教融合人才培养实践。1978年,率先成立新中国第一所研究生院,实行全院办学,以各研究所为培养主体,以研究生院为教学支撑。2000年,中国科学院进行研究生教育体制机制改革,将当时分散在全院100余个研究所的研究生教育资源进行整合,更名组建中国科学院研究生院。2012年,中国科学院研究生院正式更名为中国科学院大学(以下简称“国科大”),进一步深化并确立了“科教融合、育人为本、协同创新、服务国家”的办学理念。60余年,中国科学院体系中,院层面通过制度化安排,推进所属科研机构和教育机构科教融合育人逐步建制化,服务率先建成国家创新人才高地的战略目标。
如今,国科大依托中国科学院分布在全国的113个研究机构(包括所、院、台、中心等)的优质科教资源办学,由高水平科研机构承办、多个相关学科研究所共建国科大各科教融合学院。由科教融合学院组成的国科大和这113个实体科研机构,在中国科学院直属科研机构、学部、教育机构“三位一体”的发展架构下,形成科教一元关系,两者有着高度明确、统一的发展方向,实现“出成果”“出人才”并举。而在中国科学院制度安排所形成的共生诱导机制下,国科大与院属科研机构以同源纽带作为共生动力机制,以“科学院大学”这一有形组织作为有形共生界面,以“共治、共享、共赢”无形理念原则为无形共生界面,实现在管理体制、师资队伍、培养体系、科研工作等方面的高度融合。
从管理体制来看,国科大科教融合学院院长通常由承办科研机构的法定代表人担任,与来自国科大校本部的副院长,共同负责学院学科建设和人才培养工作。中国科学院直属科研机构既是“创新单元”,也是国科大育人的“教育单元”,其招生、教育管理和学位授予工作由国科大统一管理。在科教融合的管理体制下,创新单元和教育单元紧密融合,围绕人才培养开展跨组织、跨部门的协作。
学科专业建设是人才培养的基础和载体,而科学研究是学科发展最重要的推动力。中国科学院是国家战略科技力量,国科大在专业设置、学科类型、层次结构和区域布局等方面与中国科学院的战略部署全面联动。一方面,充分利用中国科学院学科历史积淀,重点建设具有特色优势的基础学科,另一方面,战略性整合中国科学院直属科研机构科教资源,加强在交叉学科、新兴学科和综合性领域设置特色学科,满足国家战略需求和经济社会发展需要,实现“任务带学科,学科育人才,人才促创新”的良性循环。
管理体制上的高度融合,促进了以高水平科学家为主体的科教融合师资队伍的建设。截至2023年底,中国科学院各研究所科研人员中,约有1.3万多名国科大导师(其中博士生导师8400多名,中国科学院院士239人,中国工程院院士39人)和2500多名授课教师。国科大实施“岗位教师”制度,遴选、聘请人事关系在研究所,学术水平高、乐于教学工作的科研人员作为授课教师。学校制定了全面细致的聘任协议,明确研究所、大学、个人三方的责权利,并对岗位教师进行管理评价与激励。作为知识创造者的高水平科学家授课,能把自身的理念智慧与前沿科学进展带进课堂,而且他们对“科研-教学-学习-创新”内在联系的深刻理解,能够帮助学生认识和实现“学科理论-前沿进展-科研实践-科学精神-家国情怀”间的有机融合,这是国科大实施科教融合特色教学体系的基础与优势。
科教融合育人的另一重要途径是学生“真刀真枪”搞科研。中国科学院直属研究所的先进科研平台、众多国家级前沿科研项目及高水平创新团队,为科研育人提供了一流的科研实践资源。就本科生教育而言,国科大实行全员全程学业导师制,为每一名本科生配备优秀科学家作为学业导师。学生可根据自己的兴趣,联系导师、选择实验室、参与科研实践,实现个性化培养。就研究生教育而言,学生在完成集中课程学习后,前往研究所参与导师研究团队,基于真实科研项目开展研究,在完成科研任务的同时,逐步成长为知识基础扎实、具备独立科研能力、德才兼备的科技领军人才后备军。
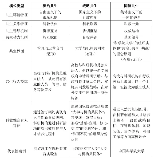
本文基于图1构建的理论模型,围绕其中的核心概念,归纳了本文解析的三种模式的核心特征,详见表1。

表1 跨组织科教融合育人典型模式的核心特征
五、总结与展望
目前学界对科教融合育人组织模式的研究注重总结国内外经验,而缺少在同一概念框架下的理论性探讨,本文是对学界已有成果的补充。鉴于国别或地区差异是社会个体或组织难以抗拒的、且显著影响其发展的外生性环境,会影响跨组织科教融合的组织模式,本文从特定国家和地区外部环境对科教融合组织模式的诱导机制出发,分析组织主体间关系及其共生动力机制,审视跨组织科教融合育人的具体实现界面和路径,以此刻画高校和科研机构跨组织科教融合的核心特征。通过探索案例高校和科研机构“面临哪些外部条件”“为什么要科教融合”“如何实现科教融合”等一系列关键问题,揭示跨组织科教融合典型案例背后的共生机理。研究发现:
在以美国为代表的契约共生模式下,高校与国家实验室寻求与外部主体的资源互补,成为实现自身高效运作的诱导机制。同时,高校与国家实验室通过签订明确双方责权利的管理与运营合同,成为科教伙伴。通过契约这一无形的共生界面,高校与科研机构在践行科教融合育人过程中相互赋能,这成为维持彼此长期跨组织科教融合育人行动的内部动力机制。可供我国借鉴的思路是:高校与科研机构需要明确自身在育人与创新体系中的功能与定位,充分发挥各自的资源禀赋优势。在此基础上,根据实际定位与分工,通过共同协商,签署协议或合同,明确高校与科研机构在跨组织科教融合育人中的责权利,以健全的契约制度保障高校与科研机构优势互补。
在以法国为代表的战略共生模式下,国家以立法形式,如法国出台的《研究规划法》《高等教育与研究法》等,先后设立“高等教育与研究集群”“大学与机构共同体”等协调框架作为共生诱导机制,推动高校与科研机构建立科教战略联盟。作为联盟成员,高校和科研机构以提升自身与国家竞争力这一目标共识作为共生动力机制,通过“大学与机构共同体”这一有形共生界面,实现联盟成员间资源共享,实践跨组织科教融合育人。可供我国借鉴的思路是:政府制定统筹科学研究与高等教育协同的政策,设立高校与科研机构科教融合育人专项计划。可紧密结合国家科学中心建设和区域协调发展战略,或以重大科技设施平台集群为依托,或借助邻近性优势,强化高校与科研机构资源共享与机制协同,推动育人组织模式由单一培养单位向领域人才培养共同体转变。
在以我国中国科学院大学为代表的同源共生模式下,高校与科研机构同出一源,隶属于同一个行政上级,这是实现跨组织科教融合育人的高效共生诱导机制。而高校与科研机构之间天然的基因纽带是双方最好的共生动力机制。通过“科学院大学”这一有形组织实体和“共治、共享、共赢”的无形理念原则为共生界面,实现双方在科研创新和人才培养上一致的战略目标。这一实践的启示是,在通过契约保障、政府政策推动高校与科研机构跨组织科教融合育人同时,也要注重组织结构作用和价值理念引领。例如,可成立高校与科研机构间“俱乐部式”科研与育人理事会,以“共建、共享、共赢”为融合理念,搭建开放式育人信息平台,定期组织正式或非正式的学术与育人交流活动,增进双方感情,促进情感纽带的建立。
同时需要注意的是,跨组织科教融合育人的实践,深受不同国家和地区的特定外部环境影响,不同共生组织模式下,科教融合行为模式各有不同。因此,在寻求国际可借鉴经验时,需要基于国情考虑可行性和本土化。
此外,科教融合是一个至少包含宏观、中观、微观三个层面的概念、制度与实践的体系,本文聚焦于中观组织层面,未来研究可围绕“不同类型的科教融合育人宏观体制机制”或“微观行为模式的共生特征”等问题进行探讨,以丰富科教融合的理论与实践体系。
原文刊载于《高等教育研究》2024年第6期
① 凡本站注明“稿件来源:中国教育在线”的所有文字、图片和音视频稿件,kok登录的版权均属本网所有,任何媒体、网站或个人未经本网协议授权不得转载、链接、转贴或以其他方式复制发表。已经本站协议授权的媒体、网站,在下载使用时必须注明“稿件来源:中国教育在线”,违者本站将依法追究责任。
② 本站注明稿件来源为其他媒体的文/图等稿件均为转载稿,本站转载出于非商业性的教育和科研之目的,并不意味着赞同其观点或证实其内容的真实性。如转载稿涉及kok登录的版权等问题,请作者在两周内速来电或来函联系。


中国教育在线