超100所高校!2021年国家级和省级一流本科专业建设点名单公布
2022-06-13 09:27
高绩微信公众号
作者:
一流本科专业建设“双万计划”,是教育部全面贯彻落实全国教育大会和新时代全国高校本科教育工作会议精神,推动新工科、新医科、新农科、新文科建设,做强一流本科、建设一流专业、培养一流人才,全面振兴本科教育,提高高校人才培养能力,实现高等教育内涵式发展的重要举措。根据《教育部办公厅关于实施一流本科专业建设“双万计划”的通知》,2019-2021年全国将建设10000个左右国家级一流本科专业点和10000个左右省级一流本科专业点。
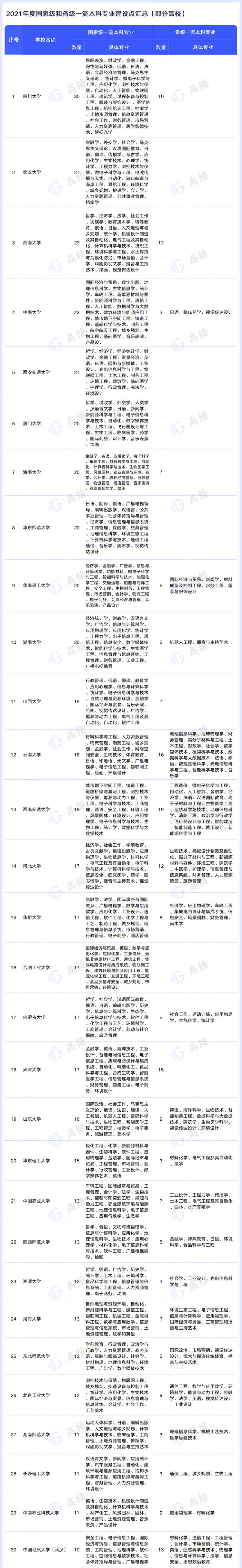
日前,多所高校发布消息称,教育部公布了2021年国家级和省级一流本科专业建设点名单。本次共认定了3730个国家级一流本科专业建设点,其中中央赛道1466个、地方赛道2264个。同时,确定了5069个省级一流本科专业建设点。

根据各高校、各地教育部门等公布的消息,截至目前,超100所高校2021年度入选“双万计划”名单,汇总如下:



免责声明:
① 凡本站注明“稿件来源:中国教育在线”的所有文字、图片和音视频稿件,kok登录的版权均属本网所有,任何媒体、网站或个人未经本网协议授权不得转载、链接、转贴或以其他方式复制发表。已经本站协议授权的媒体、网站,在下载使用时必须注明“稿件来源:中国教育在线”,违者本站将依法追究责任。
② 本站注明稿件来源为其他媒体的文/图等稿件均为转载稿,本站转载出于非商业性的教育和科研之目的,并不意味着赞同其观点或证实其内容的真实性。如转载稿涉及kok登录的版权等问题,请作者在两周内速来电或来函联系。
超100所高校!2021年国家级和省级一流本科专...


中国教育在线