首届“国家工程师奖”名单公布
2024-01-19 11:33
科技日报
作者:
1月19日上午,“国家工程师奖”表彰大会在人民大会堂举行,81名个人被授予“国家卓越工程师”称号,50个团队被授予“国家卓越工程师团队”称号。
“国家卓越工程师奖”表彰对象名单
一、国家卓越工程师(81人)
(按姓氏笔画排序)

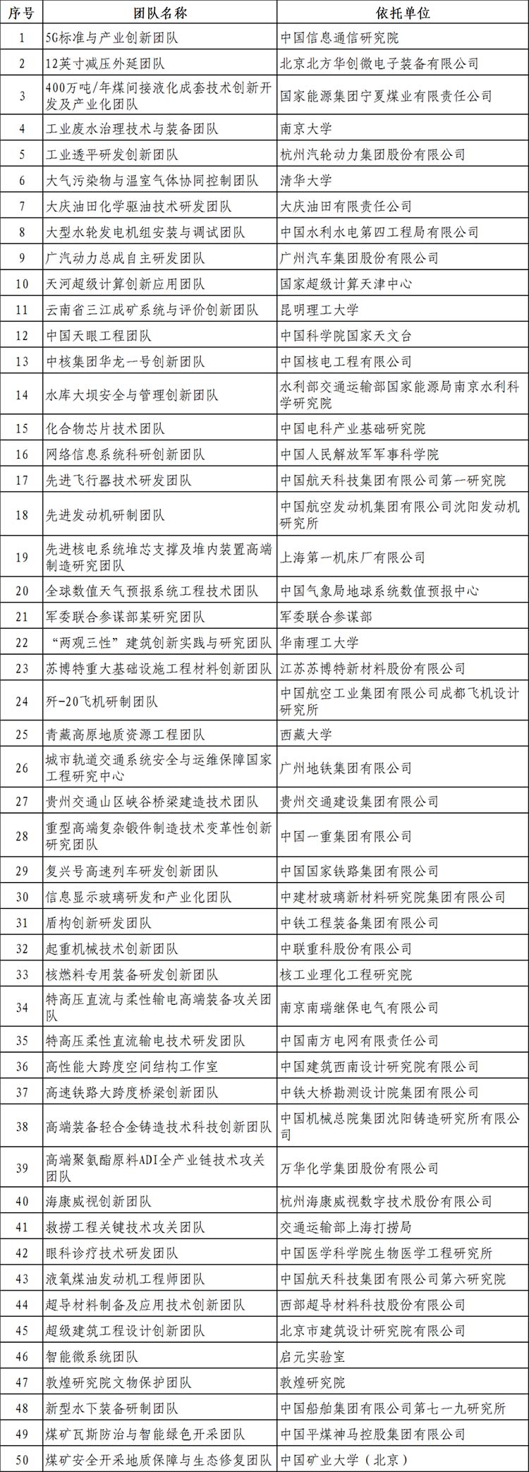
二、国家卓越工程师团队(50个)
(按团队名称首字笔画排序)

免责声明:
① 凡本站注明“稿件来源:中国教育在线”的所有文字、图片和音视频稿件,kok登录的版权均属本网所有,任何媒体、网站或个人未经本网协议授权不得转载、链接、转贴或以其他方式复制发表。已经本站协议授权的媒体、网站,在下载使用时必须注明“稿件来源:中国教育在线”,违者本站将依法追究责任。
② 本站注明稿件来源为其他媒体的文/图等稿件均为转载稿,本站转载出于非商业性的教育和科研之目的,并不意味着赞同其观点或证实其内容的真实性。如转载稿涉及kok登录的版权等问题,请作者在两周内速来电或来函联系。


中国教育在线