“5g 智慧教育”应用试点全国典型项目和通过验收项目名单公示
2024-07-17 17:30
工业和信息化部
作者:
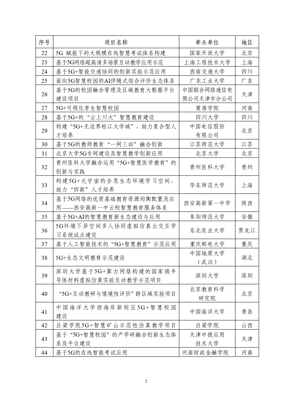
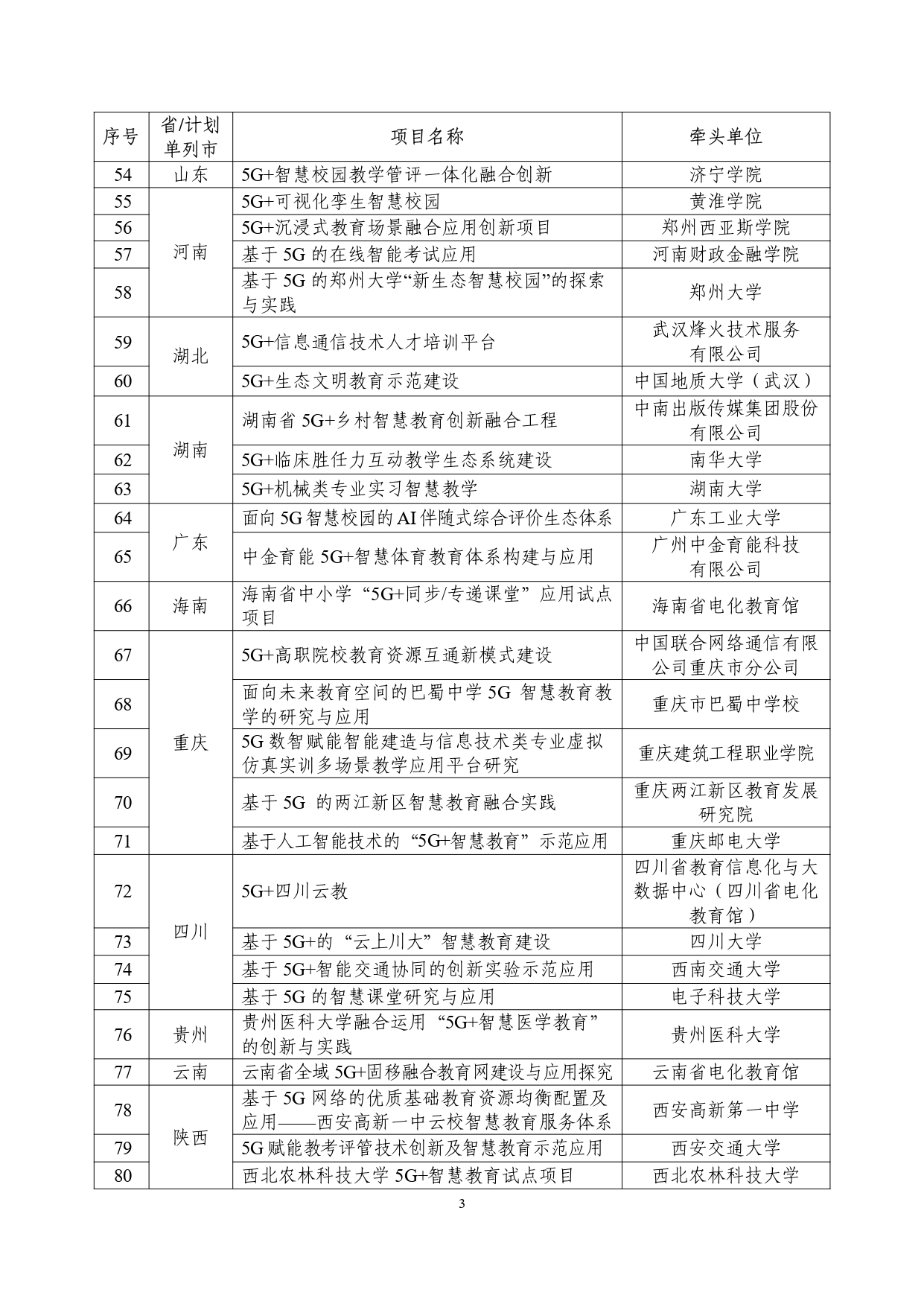
日前,工业和信息化部发布“5g 智慧教育”应用试点全国典型项目和通过验收项目名单的公示:按照《工业和信息化部办公厅 教育部办公厅关于做好“5g 智慧教育”应用试点项目管理工作的通知》(工信厅联通信函〔2022〕181号)有关要求,各省(区、市)及计划单列市通信管理局、工业和信息化部门、教育行政部门组织对首批“5g 智慧教育”应用试点项目开展验收及推荐典型工作。工业和信息化部信息通信发展司、教育部科学技术与信息化司在此基础上,联合组织专家对各地方推荐的典型项目进行复核遴选,评审出“5g 智慧教育”应用试点全国典型项目。据统计,44个全国典型项目中,33个由高校牵头。






免责声明:
① 凡本站注明“稿件来源:中国教育在线”的所有文字、图片和音视频稿件,kok登录的版权均属本网所有,任何媒体、网站或个人未经本网协议授权不得转载、链接、转贴或以其他方式复制发表。已经本站协议授权的媒体、网站,在下载使用时必须注明“稿件来源:中国教育在线”,违者本站将依法追究责任。
② 本站注明稿件来源为其他媒体的文/图等稿件均为转载稿,本站转载出于非商业性的教育和科研之目的,并不意味着赞同其观点或证实其内容的真实性。如转载稿涉及kok登录的版权等问题,请作者在两周内速来电或来函联系。


中国教育在线