近期,国务院学位委员会办公室转发《工程类博士专业学位研究生学位论文与申请学位实践成果基本要求(试行)》(以下简称《基本要求》)。一起来看图解和《基本要求》全文——

工程类博士专业学位研究生学位论文与申请学位实践成果基本要求(试行)
全国工程专业学位研究生教育指导委员会
一、概述
(一)编制目的与依据
通过学位论文答辩或者规定的实践成果答辩,是授予博士学位的前提条件。完成学位论文或取得实践成果是研究生培养的重要组成部分,是对专业学位研究生独立承担专业实践工作能力的全面训练。为贯彻落实《中华人民共和国学位法》,落实《教育部关于深入推进学术学位与专业学位研究生教育分类发展的意见》《专业学位研究生教育发展方案(2020-2025)》等文件精神,构建彰显中国特色、符合教育规律的工程类专业学位研究生质量评价体系,引领带动教育教学改革,自主培养卓越工程师和优秀工程技术人才,制定本要求。
(二)基本原则
坚持以习近平新时代中国特色社会主义思想为指导,将党的创新理论成果全面贯穿、有机融入学位论文或实践成果工作;坚持目标导向,着力培养爱党报国、敬业奉献、具有突出技术创新能力、善于解决复杂工程问题的卓越工程技术人才;坚持研究真问题,着眼世界科技前沿和国家重大需求,致力于解决实际问题;坚持迭代更新,鼓励各培养单位结合实际开展多样化探索,不断完善工作要求和操作程序。
(三)适用范围
本要求适用于电子信息、机械、材料与化工、资源与环境、能源动力、土木水利、生物与医药、交通运输等8个专业学位类别,是学位授予单位研究生管理部门、学位授权点、导师对学位论文或申请学位实践成果进行管理和评价的指导性文件。培养单位要根据办学定位、特色、条件等实际情况,进一步完善并制定相应实施细则,更新理念,改进评价,加快推进实施。
二、学位论文基本要求
工程类博士专业学位研究生学位论文,应主要聚焦工程实践和应用研究,须体现工程性、创新性、实践性、应用性等特征,体现学位申请人在专业领域掌握坚实全面的基础理论和系统深入的专门知识,具有独立承担专业实践工作的能力,在专业实践领域做出创新性成果,对推动本专业领域知识和技术的发展作出重要贡献。
(一)学位论文选题
选题应直接来源于工程实际,符合伦理规范。鼓励面向发展新质生产力,面向战略新兴产业或未来产业发展前沿,依托重要工程项目开展选题研究。鼓励开展工程技术项目相关产业的可行性分析研究、重大原创性基础研究成果转化的产业化应用探索。鼓励通过问题导向、需求导向推动创新,引领技术革新和产业变革。
选题方向包括技术攻关与改造、工艺优化与产品创新、新材料与新设备的研发、国际前沿技术引进吸收与再创新、工程设计与实施、技术标准的制定与优化、原创性研究成果转化与产业化探索等。
(二)内容要求
学位论文应面向国家、行业和区域发展需求,针对具有重要应用价值的工程实际问题,科学规范地运用理论知识和工程方法对相关问题进行系统深入研究,提出解决工程问题的创新性方案,并通过方案实施取得显著实效和创新性应用成果。
学位论文可围绕工程新技术研究、工程设计与实施、工程应用研发等撰写。工程新技术研究应具有明确的应用背景,通过综合运用基础理论与专门知识、科学方法和技术手段,开展新技术或新产品的工程应用研究,实现工程领域技术或产品工程创新。工程设计与实施应通过综合运用相关专业领域基础理论、专门知识、科学方法、专业技术手段与技术经济知识,融入人文、环境保护和经济可持续发展理念,对具有较高技术含量的重要工程项目、大型设备或装备及其制造工艺等问题开展优化方案设计与项目实施。项目设计方案须经过同行专家论证并实施,且取得显著的实施效果,并具有较好的推广前景。工程应用研发应将相关工程领域的应用基础研究成果应用于重要工程项目,或进行软硬件研发、关键部件研发以及对前沿先进软硬件产品的引进吸收与再创新。
(三)规范性要求
学位论文独创性(或创新性)声明。声明中应明确学位论文是学位申请人在导师组指导下独立完成并取得的成果,科学严谨,恪守规范;若涉及团队工作,应注明属于团队的成果,并明确个人独立完成的内容;学位论文符合相关保密规定,知识产权归属清楚,无知识产权纠纷。
学位论文应符合基本的写作规范,要求概念准确,逻辑严谨,结构合理,层次分明,表达流畅,图表规范,数据可靠,文献引用规范。学位论文正文一般包括以下内容:
1.绪论。包含研究背景及选题意义、国内外研究现状及发展趋势综述、关键工程技术难点、研究目标、研究内容、论文框架等。
2.研究方案设计与研究方法。包含研究方案设计、可行性分析、研究方法和技术路线等。工程新技术研究应包含解决相关工程领域实际问题的新技术或新产品的方案研究与分析等。工程设计与实施应包含重要工程项目相关产业的可行性分析报告,重要工程项目、大型设备或装备及其制造工艺的设计报告、工程设计图纸、工程技术方案、工艺方案等,可以用文字、图纸、表格、模型等表述。工程应用研发应包含相关工程领域应用基础研究成果在工程实践方面的应用,或者先进软硬件产品的需求分析、关键技术研发方案等。
3.方案实施与研究结果。包含实(试)验验证方案、实施过程和效果、数据收集及分析、研究结果及在实践中的验证等。工程新技术研究应包含工程技术或产品研发过程和应用效果的检验。工程设计与实施应包含重要工程项目方案或大型设备、工艺流程设计的同行专家评审结论,具体实施过程及取得的实施效果。工程应用研发应包含重要工程应用、新产品或关键部件的研发或设计过程、实施及性能测试结果。
4.结论与展望。包含研究结论、理论和实际工程效果、技术及工程创新点、研究局限与未来发展方向,后续工作的展望。工程新技术研究应包含对相关工程领域新技术或新产品应用研究的总结、分析与展望。工程设计与实施应包含对重要工程项目或大型设备设计与实施情况的总结、分析与展望。工程应用研发应包含对工程技术应用、产品设计的应用效果总结、分析与展望。
5.参考文献。列出引用的全部参考文献。
6.附件。解决实践问题的具体实施方案、同行专家论证报告、技术性能测试或环境影响评估报告等相关技术支撑材料。攻读博士学位期间取得的研究成果证明材料,包括成果鉴定或评审意见、发明专利、软件、硬件、产品、行业标准、软件著作权、学术论文、成果奖励、推广应用证明、经济效益证明等。
(四)创新与贡献要求
学位论文的研究成果应具有创新性,对行业企业技术升级和产业发展产生积极的推动作用。学位论文的研究结论应揭示实践中蕴藏的新规律,或发现新方法,或形成发明专利、新产品、新作品、新工艺、新材料、新设备、新技术、新标准等,对完善工程实践和理论作出重要贡献。具体包括但不限于以下方面:发明了新技术,提出了新方法,解决了相关工程领域关键技术难题,实现产业领域技术或产品工程创新;提出了新工程方案设计、新制造工艺,解决了重大工程项目的关键技术难题,取得突出的实施效果,具有推广应用价值;提出了新的工程应用方案、新产品制造工艺、新研发技术,解决了工程应用、产品研发过程中的关键技术难题,具有较高的推广应用价值;其他解决重要实际工程技术问题并取得较大成效的创新性成果。
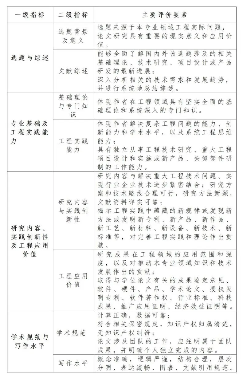
(五)评价要素参考

三、申请学位实践成果基本要求
申请学位实践成果应聚焦工程实际需求,以实体或工程形象展示形式呈现,须体现工程性、创新性、实践性、应用性和可展示性等特征,体现学位申请人在专业领域掌握坚实全面的基础理论和系统深入的专门知识,具有独立承担专业实践工作的能力,在专业实践领域做出创新性成果,对推动行业和专业领域技术进步作出重要贡献。
(一)实践成果来源与形式
实践成果应来源于技术攻关与工程或设备改造、工艺与产品创新、新材料与新设备的研发、前沿技术引进吸收与再创新、工程设计与实施、技术标准的制定与优化、原创性研究成果转化与产业化探索等。
实践成果的形式主要包括:
重大装备:依托重要工程项目研制或行业重大发展需求的重大工程装备,通过同行专家的鉴定或评审,并获得实际应用效果;
仪器设备:依托重要工程项目研制的专用仪器设备,通过同行专家的鉴定或评审,获得推广应用;
其他硬件产品:依托行业重大需求,研发的相关硬件产品,包括新装备、新设备、新材料、新药品、新化学品等,通过同行专家的鉴定或评审,获得工程应用,取得良好的经济效益和社会效益;
软件产品:依托行业重大需求,研发的相关应用软件产品,获得推广应用,取得良好的经济效益和社会效益;
设计方案:依托重大工程项目完成的方案设计,通过同行专家评审,完成项目实施验证,取得预期成效;
技术标准:省部级(或一级行业协会/学会)及以上行业标准研究与制定,并正式发布和推广应用;
其他体现相关专业领域特色的同等水平的实践成果。
(二)内容要求
通过实践成果申请学位,应包括可展示实体形式和实践成果总结报告书面形式。实践成果总结报告是可展示实体形式的书面表达,是对实践成果完成过程的具体描述和对博士学位申请人独立承担专业实践工作能力的重要诠释。
实践成果应面向国家、行业和区域发展需求,围绕实际工程问题,与重大工程关键技术突破、实现企业技术进步和推动产业升级紧密结合。学位申请人应对工程实际问题进行系统深入研究,提出创新性kok手机登录入口的解决方案,通过实施取得突出成效和重大创新性应用成果,对本专业领域的发展起到推动作用。
(三)规范性要求
实践成果独创性(或创新性)声明。声明中应明确实践成果主要是学位申请人在导师组指导下独立完成或作为骨干成员完成的主要内容并取得的成果,科学严谨,恪守工程伦理和规范;若涉及团队工作,应注明属于团队的成果,并明确个人在项目中的角色、职责及独立完成的内容;实践成果符合相关保密规定,知识产权归属清楚,无知识产权纠纷。
实践成果总结报告应符合基本的写作规范,要求逻辑严谨,结构合理,层次分明,表达流畅,图表规范,数据可靠。实践成果总结报告由培养单位结合相关类别和领域情况规定字数要求。实践成果总结报告正文一般包括以下内容:
1.概述。包含实践成果工程背景及意义、国内外相关技术发展现状及趋势综述、相关需求分析和技术指标要求等。
2.方案设计与可行性分析。包含方案设计、可行性分析等。
3.实施方案与测试结果分析。包含实(试)验验证方案、数据收集、测试结果分析等。
4.应用效益与影响力。实践成果应用情况,经济效益和社会效益分析,以及在行业领域的影响和认可度。
5.参考文献。列出主要参考文献。
6.附件。解决实践问题的具体实施方案、同行专家论证报告、技术性能测试或环境影响评估报告等相关技术支撑材料。攻读博士学位期间取得的实践成果证明材料,包括成果鉴定或评审意见、发明专利、软件、硬件、产品、行业标准、软件著作权、学术论文、成果奖励、推广应用证明、经济效益证明等。
(四)创新与贡献要求
实践成果应具有创新性,对行业企业技术升级和产业发展产生积极的推动作用。
实践成果应在实践中产生新专利、新产品、新作品、新方法、新工艺、新材料、新设备、新技术、新标准等,对推动工程实践作出重要贡献。具体包括但不限于以下方面:发明了新技术,提出了新方法,解决了相关工程领域关键技术难题,实现产业领域技术或产品工程创新;提出了新工程方案设计、新制造工艺,解决了重大工程项目的关键技术难题,取得突出的实施效果,具有推广应用价值;提出了新的工程应用方案、新产品制造工艺、新研发技术,解决了工程应用、产品研发过程中的关键技术难题,具有较高的推广应用价值;其他解决重要实际工程技术问题并取得较大成效的创新性成果。
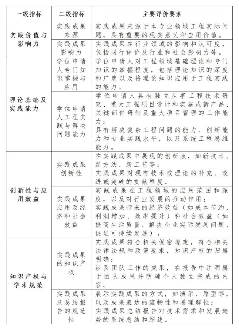
(五)评价要素参考

(六)实践成果申请学位流程
通过规定的实践成果申请学位,主要流程应包括:实践成果申请学位可行性论证、实践成果实施、实践成果总结报告撰写、实践成果展示与鉴定或评审、实践成果答辩等。可行性论证、展示与鉴定、答辩等环节应有行业企业专家参与。
四、其他
全国工程专业学位研究生教育指导委员会负责本要求的宣传推广、解释、迭代更新等工作。
① 凡本站注明“稿件来源:中国教育在线”的所有文字、图片和音视频稿件,kok登录的版权均属本网所有,任何媒体、网站或个人未经本网协议授权不得转载、链接、转贴或以其他方式复制发表。已经本站协议授权的媒体、网站,在下载使用时必须注明“稿件来源:中国教育在线”,违者本站将依法追究责任。
② 本站注明稿件来源为其他媒体的文/图等稿件均为转载稿,本站转载出于非商业性的教育和科研之目的,并不意味着赞同其观点或证实其内容的真实性。如转载稿涉及kok登录的版权等问题,请作者在两周内速来电或来函联系。


中国教育在线