教育部:第四批“全国高校黄大年式教师团队”拟入围名单公示
为深入贯彻落实习近平总书记对黄大年同志先进事迹的重要指示和给全国高校黄大年式教师团队代表的重要回信精神,大力弘扬黄大年同志“心有大我、至诚报国”的崇高品格,引导广大教师在加快建设教育强国的新征程中展现更大担当作为,根据《教育部关于开展第四批“全国高校黄大年式教师团队”创建活动的通知》(教师函〔2025〕2号)要求,经自主申报、逐级遴选、专家评审等环节严格把关,拟确定第四批“全国高校黄大年式教师团队”(见附件),现予以公示。
公示期自2025年8月19日—25日。公示期间,如有异议,请与教育部教师工作司联系。以单位名义反映需加盖本单位印章,以个人名义反映应署真实姓名和联系电话,以便调查核实和反馈情况。
通讯地址:北京市西城区大木仓胡同35号(教育部教师工作司);邮编:100816;联系电话:010-66092237;邮箱:hdnsjstd@moe.edu.cn。
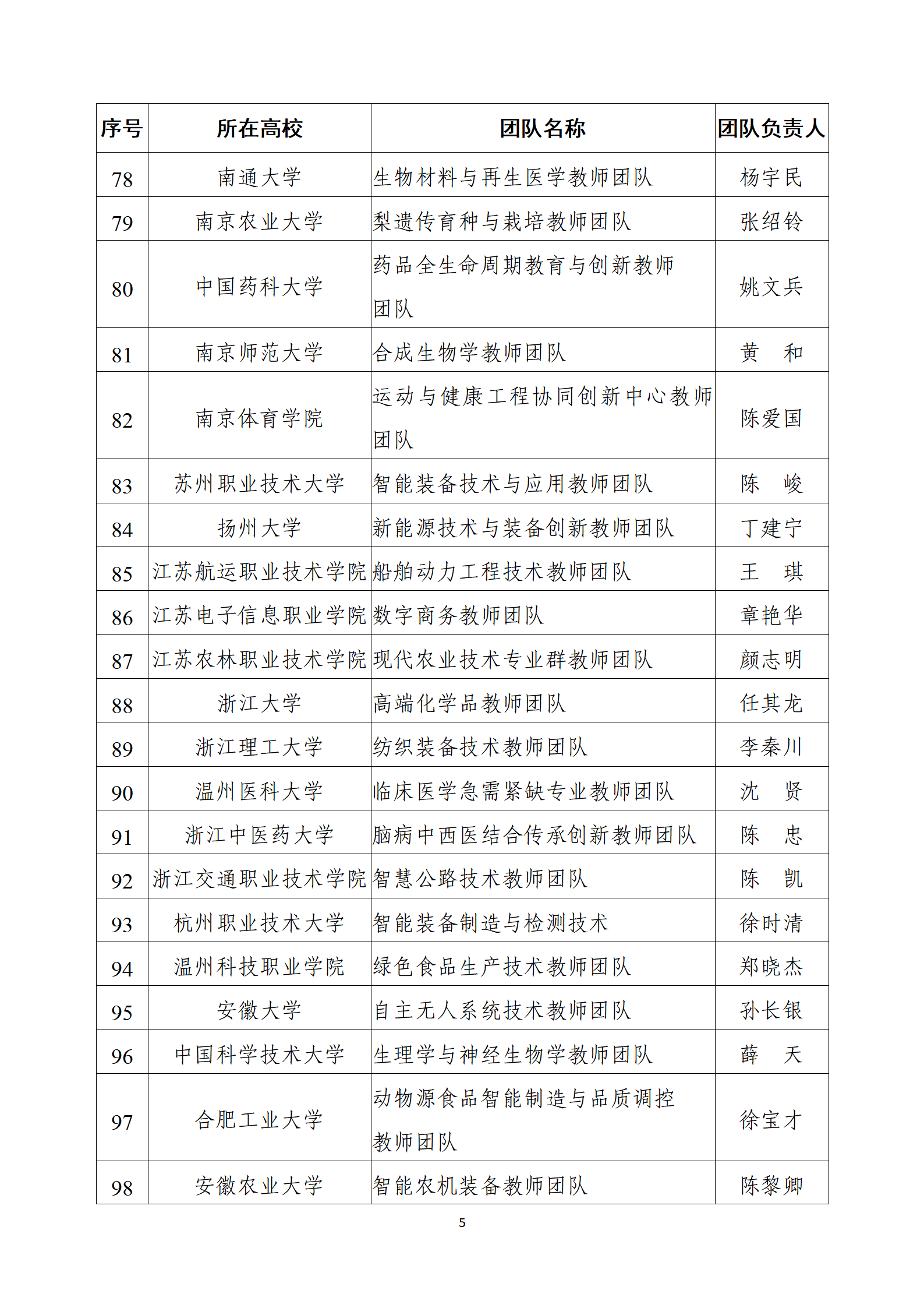
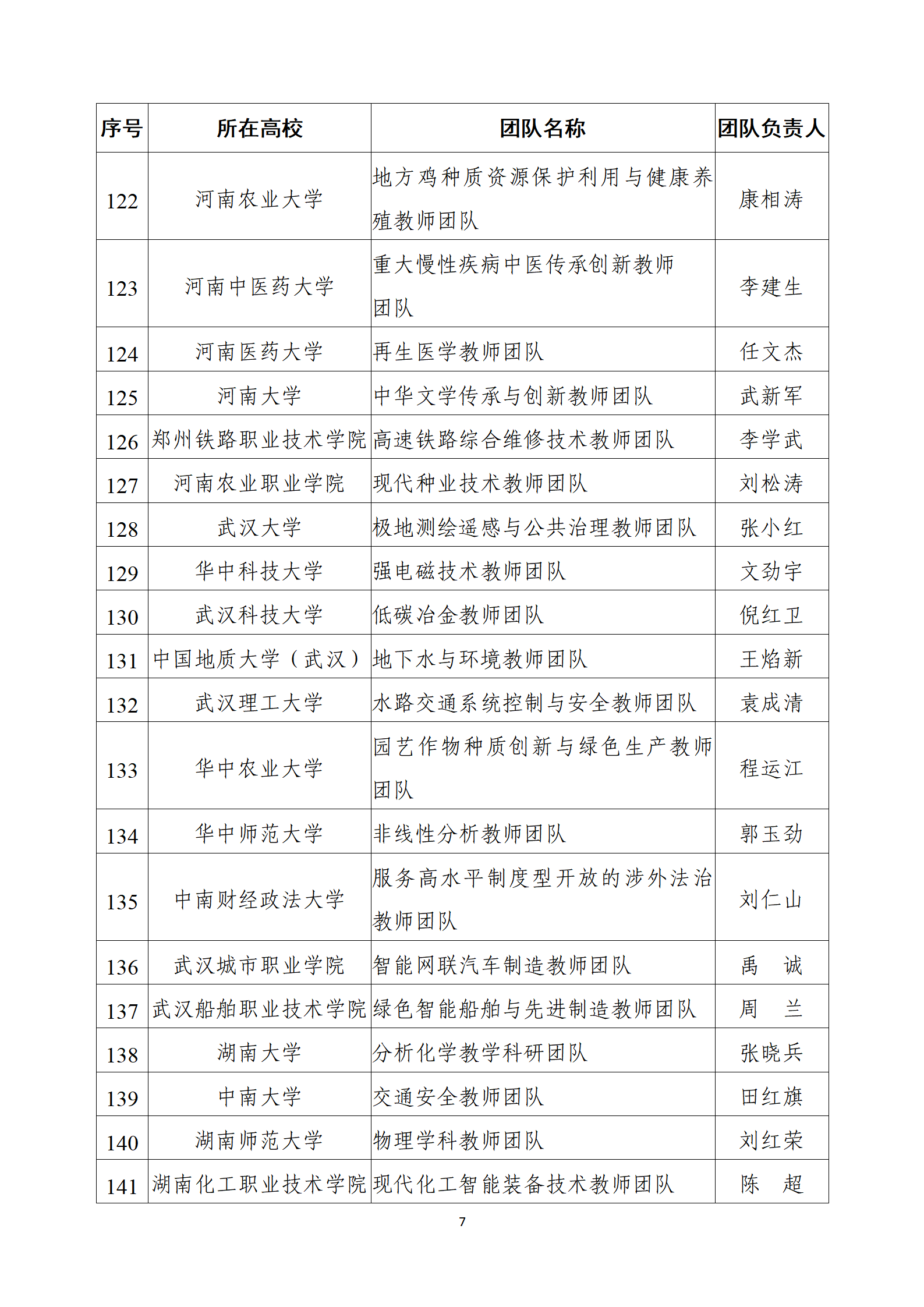
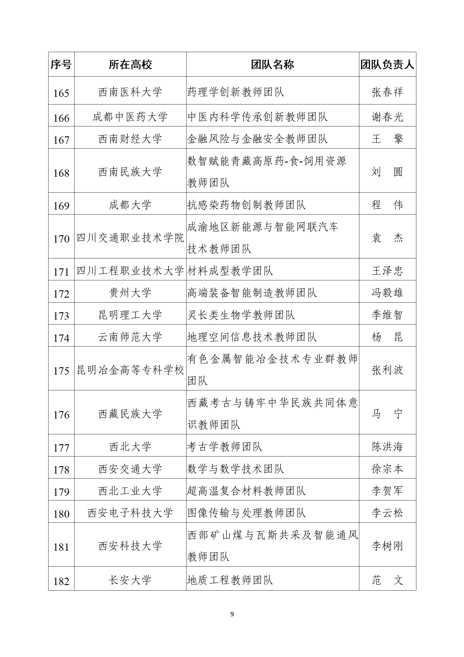
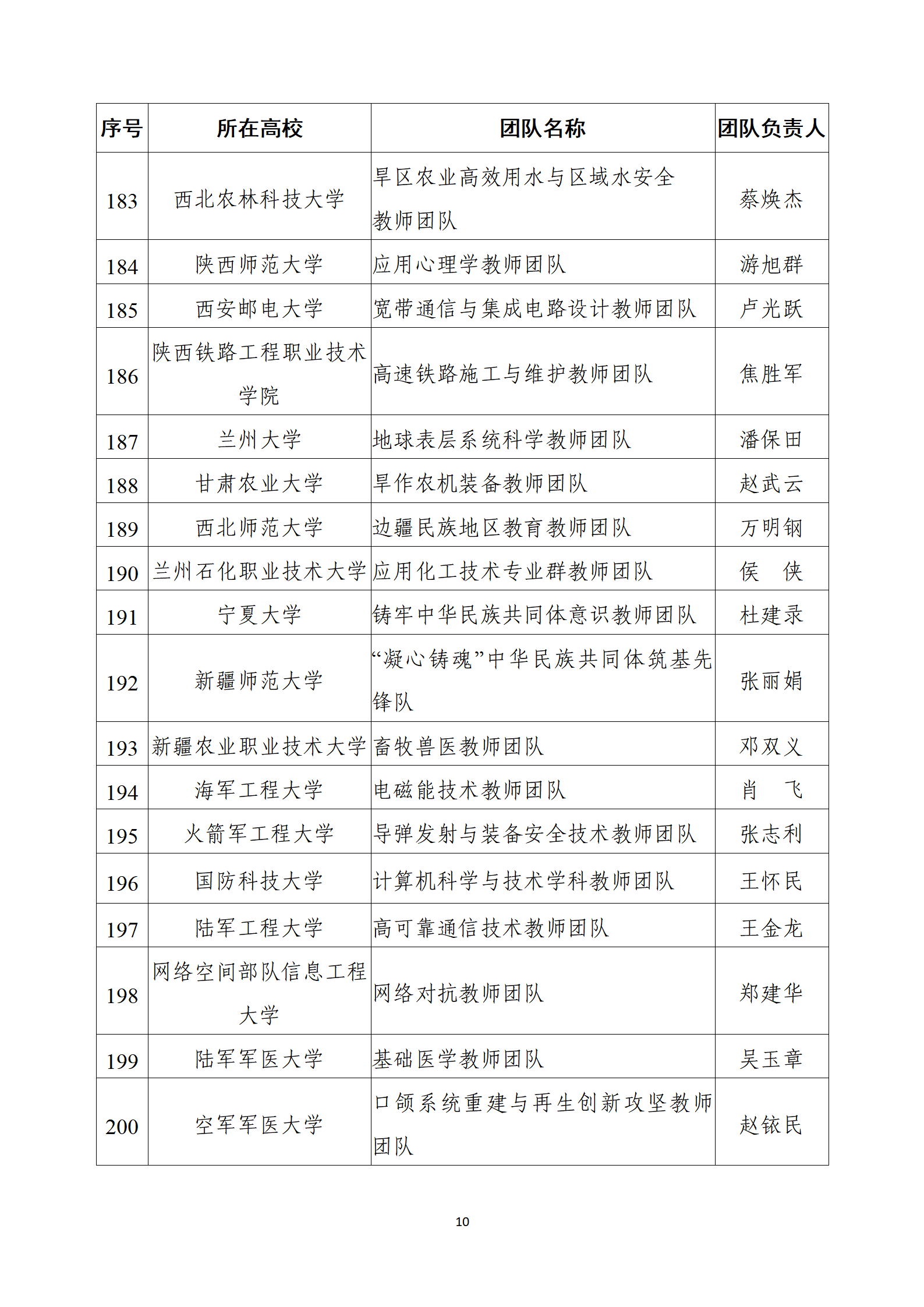
附件:第四批“全国高校黄大年式教师团队”创建示范活动拟入围名单
教育部教师工作司
2025年8月19日










免责声明:
① 凡本站注明“稿件来源:中国教育在线”的所有文字、图片和音视频稿件,kok登录的版权均属本网所有,任何媒体、网站或个人未经本网协议授权不得转载、链接、转贴或以其他方式复制发表。已经本站协议授权的媒体、网站,在下载使用时必须注明“稿件来源:中国教育在线”,违者本站将依法追究责任。
② 本站注明稿件来源为其他媒体的文/图等稿件均为转载稿,本站转载出于非商业性的教育和科研之目的,并不意味着赞同其观点或证实其内容的真实性。如转载稿涉及kok登录的版权等问题,请作者在两周内速来电或来函联系。


中国教育在线