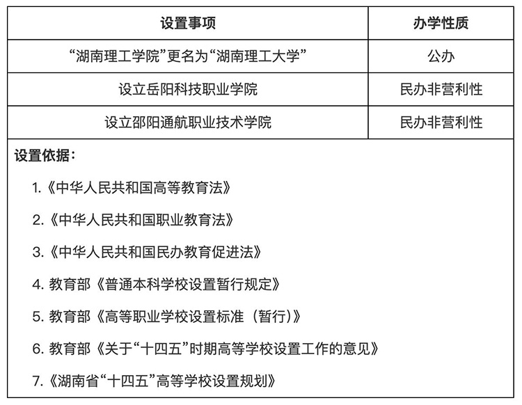
3月12日,湖南省教育厅发布《高等学校设置事项公示》,公示内容显示,湖南理工学院更名为湖南理工大学!
此外,还将新设立2所新高职,分别为岳阳科技职业学院、邵阳通航职业技术学院。

公示显示,根据《湖南省“十四五”高等学校设置规划》,经省第四届高等学校设置评议委员会专家组现场考察、集体评议,现将湖南理工学院更名为湖南理工大学、新设立岳阳科技职业学院、新设立邵阳通航职业技术学院予以公示。公示时间为2025年3月12日至2025年3月18日。

湖南理工学院
湖南理工学院坐落在国家历史文化名城、国家区域性中心城市——岳阳市,是一所以理工科为主,理、工、文、经、管、法、教、艺等多学科协调发展的省属一本高校,是湖南省博士学位授予立项建设单位、国家产教融合发展工程应用型本科规划高校、湖南省改办大学规划高校、湖南省国内一流学科建设高校。
现设有18个教学院及1个独立学院--南湖学院,拥有本科专业54个,一级学科硕士学位授权点11个,硕士专业学位授权点15个,国内一流建设学科和国内一流培育学科各1个,省级重点学科2个,省级重点建设学科5个。
① 凡本站注明“稿件来源:中国教育在线”的所有文字、图片和音视频稿件,kok登录的版权均属本网所有,任何媒体、网站或个人未经本网协议授权不得转载、链接、转贴或以其他方式复制发表。已经本站协议授权的媒体、网站,在下载使用时必须注明“稿件来源:中国教育在线”,违者本站将依法追究责任。
② 本站注明稿件来源为其他媒体的文/图等稿件均为转载稿,本站转载出于非商业性的教育和科研之目的,并不意味着赞同其观点或证实其内容的真实性。如转载稿涉及kok登录的版权等问题,请作者在两周内速来电或来函联系。


中国教育在线