9月3日,教育部科技司通过教育部网站对外公示了2019年度高等学校科学研究优秀成果奖(科学技术)通讯评审通过项目和青年科学奖人选,446个通用项目和26位青年科学奖通过评审。
结合通过评审项目的公示名单统计分析,2019年度高等院校获自然科学奖、科学技术进步奖、技术发明奖的项目数量分别为181项、199项、66项,三类奖项分别占高等学校通过评审项目总数的40.6%、44.6%、14.8%,科学技术进步奖获奖数量相对高于自然科学奖和技术发明奖。

从授奖等级情况来看,在通过评审的项目中,高校获评一等奖和二等奖的项目数量分别为169项、277项。其中,自然科学奖获评一等奖和二等奖的项目分别为73项、108项,科学技术进步奖获评一等奖和二等奖的项目分别为63项、136项,技术发明奖获评一等奖、二等奖的项目数均为33项,自然科学奖获评一等奖的项目数量高于科学技术进步奖和技术发明奖。
作为第一完成单位,上海交通大学获奖项目为25项,清华大学获奖项目为20项,北京大学、浙江大学获奖项目分别为17项,东南大学获奖项目为11项,东北大学获奖项目为9项,中国农业大学、同济大学、江南大学、中国石油大学(华东)等高校获奖项目分别为8项,大连理工大学、复旦大学、南京大学等高校获奖项目分别为7项,武汉大学、华南理工大学、四川大学等高校获奖项目分别为6项,北京航空航天大学、华东理工大学、山东大学等高校获奖项目分别为5项,北京科技大学、北京林业大学、北京协和医学院等高校获奖项目分别为4项(高校获奖情况详见文末附表)。

自然科学奖、科学技术进步奖、技术发明奖获奖情况值得关注以外,本次公示的青年科学奖获奖人选也同样备受瞩目。根据公示名单,26位青年科学奖分别来自清华大学、北京大学、中国科学技术大学、浙江大学、南京大学、复旦大学等13所高校。从各高校青年科学奖获得者数量来看,清华大学共有6人获奖,位居高校获奖人数首位;北京大学共有4人获奖,位居第二位;南京大学凭借3人获奖的成绩,成功挺进前三;浙江大学、中国科学技术大学、大连理工大学分别有2人获奖,获奖人数排名紧随其后;复旦大学、东南大学、湖南大学、苏州大学、西安电子科技大学、浙江农业农林大学、哈尔滨医科大学也各有1人获奖,成功入围公示榜单。
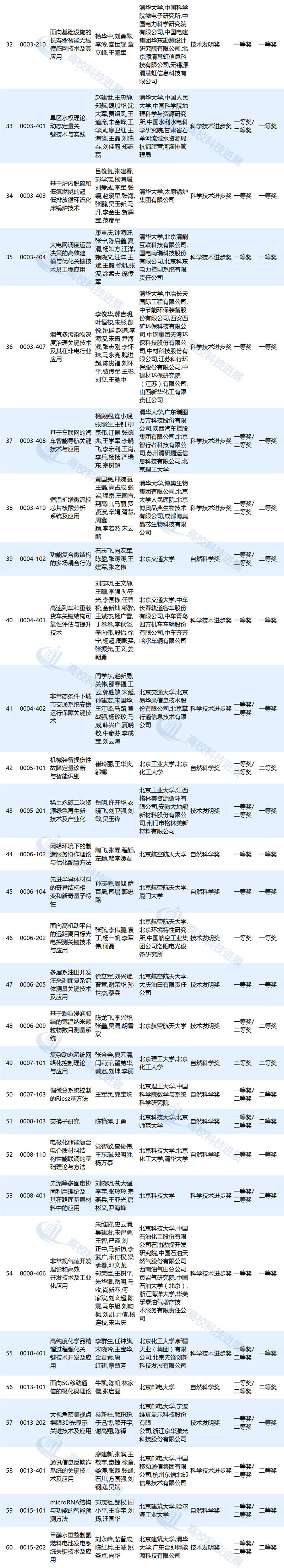
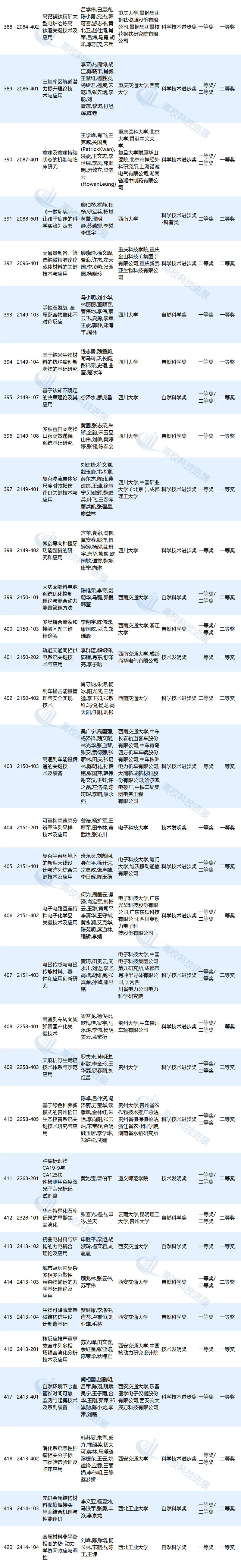
附:2019年度高等学校科学研究优秀成果奖(科学技术)通讯评审通过项目和青年科学奖人选
















① 凡本站注明“稿件来源:中国教育在线”的所有文字、图片和音视频稿件,kok登录的版权均属本网所有,任何媒体、网站或个人未经本网协议授权不得转载、链接、转贴或以其他方式复制发表。已经本站协议授权的媒体、网站,在下载使用时必须注明“稿件来源:中国教育在线”,违者本站将依法追究责任。
② 本站注明稿件来源为其他媒体的文/图等稿件均为转载稿,本站转载出于非商业性的教育和科研之目的,并不意味着赞同其观点或证实其内容的真实性。如转载稿涉及kok登录的版权等问题,请作者在两周内速来电或来函联系。


中国教育在线