8月25日,香港特区政府举办在港全国重点实验室授牌仪式。行政长官李家超、科技部部长阴和俊、中央政府驻港联络办主任周霁出席并致辞。

周霁表示,习近平主席高度重视香港创科发展,2017年对在港两院院士来信作出重要指示,强调促进香港同内地加强科技合作,支持香港成为国际创新科技中心;2022年“七一”视察香港时,又专门到香港科学园考察。在习近平主席亲自关心下,中央政府在科技项目开放、资金过境、平台建设、设施设备共享等方面出台了一系列挺港惠港政策,香港与内地科技合作持续深化、成果不断涌现。此次重组在港国家重点实验室,再次体现了中央对香港科技发展的鼎力支持。
周霁表示,当前,全球新一轮科技革命和产业变革加速发展,“一国两制”实践也进入了新阶段,唯有把科技创新放在更加突出的位置,才能进一步发挥其对高质量发展的支撑和引领作用。他分享了三点看法。一是坚持以基础研究厚植创科优势。基础研究是科技创新的源头和先导。期待香港进一步厚植基础研究土壤,充分发挥包括全国重点实验室在内的各类科研平台作用,围绕世界科技前沿和国家重大战略需求强化攻关,多出原创性、高质量、标志性成果,努力实现更多“从0到1”的突破,更好以香港所长贡献国家所需。二是坚持以科技创新赋能产业升级。以科技创新引领产业创新、培育发展新质生产力,是实现高质量发展的必由之路。期待香港进一步强化“产学研用”创新协同,大力推进科研成果转化落地,使更多产业技术从实验室走向市场,更好转化为实际生产力、经济增长点。三是坚持以平台建设集聚高端人才。中共二十届三中全会强调,支持香港打造国际高端人才集聚高地。期待香港更好发挥自身优势,大力推动教育科技人才一体化发展,通过高水平的研究平台、合作项目,集聚培养更多国际顶尖人才和创新团队,为香港和国家高质量发展提供强大智力支撑。
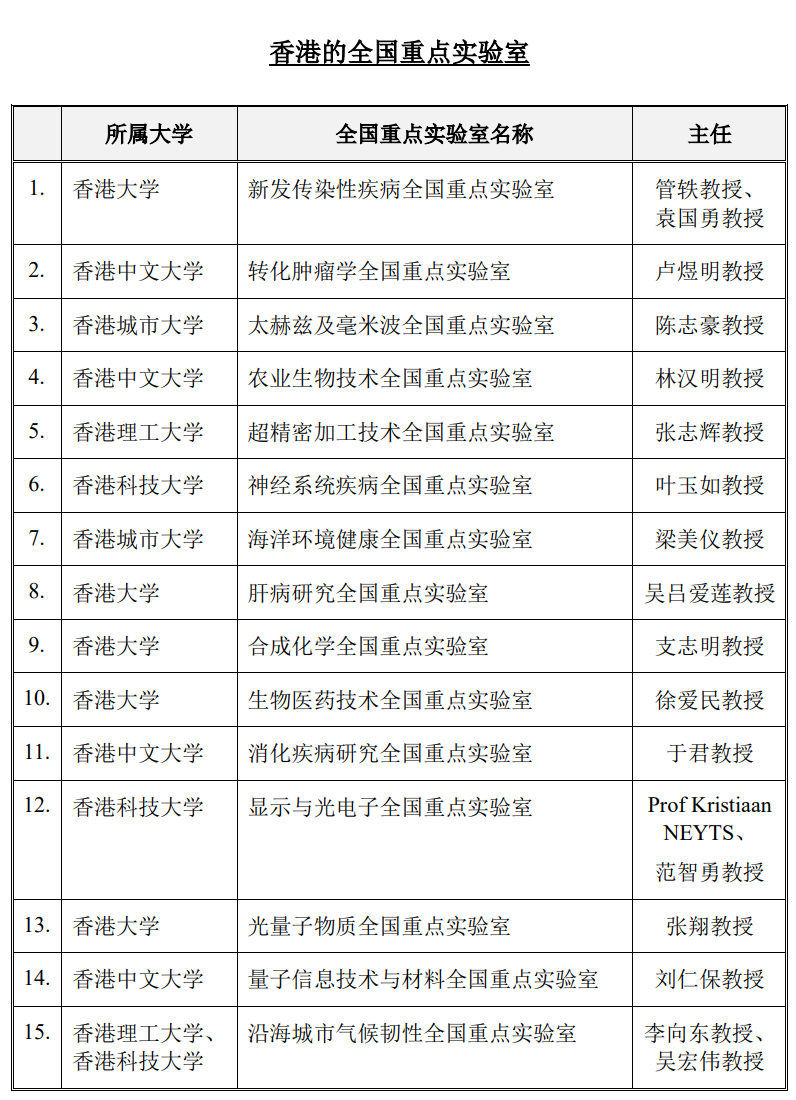
5所设有全国重点实验室的香港高校校长和15所在港全国重点实验室代表出席授牌仪式。具体名单如下:

来源:软科、中央政府驻港联络办、香港特区政府驻粤办。
① 凡本站注明“稿件来源:中国教育在线”的所有文字、图片和音视频稿件,kok登录的版权均属本网所有,任何媒体、网站或个人未经本网协议授权不得转载、链接、转贴或以其他方式复制发表。已经本站协议授权的媒体、网站,在下载使用时必须注明“稿件来源:中国教育在线”,违者本站将依法追究责任。
② 本站注明稿件来源为其他媒体的文/图等稿件均为转载稿,本站转载出于非商业性的教育和科研之目的,并不意味着赞同其观点或证实其内容的真实性。如转载稿涉及kok登录的版权等问题,请作者在两周内速来电或来函联系。


中国教育在线