教语用厅〔2025〕1号
各省、自治区、直辖市教育厅(教委)、语委,农业农村(农牧)厅(局、委),新疆生产建设兵团教育局、农业农村局:
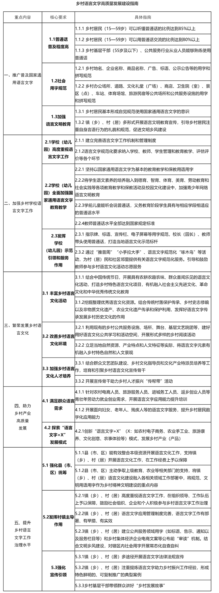
为深入学习贯彻习近平新时代中国特色社会主义思想,贯彻落实党的二十大和二十届二中、三中全会精神及全国教育大会精神,落实《教育强国建设规划纲要(2024—2035年)》关于实施国家通用语言文字普及攻坚和质量提升行动要求,学习运用“千村示范、万村整治”工程经验,引导乡村规范使用国家通用语言文字、提高人民群众语言文化素养、繁荣发展乡村语言文化、赋能乡村产业发展,教育部、农业农村部联合研究制定了《乡村语言文字高质量发展建设指南》(以下简称《指南》),现印发给你们。有关工作要求如下。
一、提高认识、加强协同。各地要高度重视,充分认识到乡村语言文字高质量发展是国家通用语言文字普及攻坚和质量提升的重要内容。各地教育行政部门(语言文字工作部门)要主动对接有关部门,根据本省域内不同地区的实际情况,积极牵头推进乡村语言文字高质量发展建设。各地农业农村部门要加强与当地教育行政部门(语言文字工作部门)的协同配合,整合各方资源,合力推进乡村语言文字高质量发展建设工作。
二、因地制宜、精准施策。各地要立足乡村资源禀赋,突出地方差异特色,探索符合本地实际的语言文字助力乡村全面振兴的模式。要顺应乡村发展规律,加强优秀农耕文化传承发展,推动形成语言文字服务新品牌,维护主体多元、和谐有序的语言文化生态。要加强语言文字工作指导,避免齐步走、“一刀切”,力戒形式主义、“面子工程”。
三、创新引领、典型示范。各地要通过试点先行,形成具有影响力的建设成果。要注重经验的提炼总结、宣传推广,以点带面,逐步提升乡村语言文字发展水平,更好地助力乡村全面振兴。
《指南》实施过程中取得的进展、遇到的问题,请及时报告教育部、农业农村部。我们将根据各地建设情况,推广典型案例,并适时开展经验交流。
教育部办公厅 农业农村部办公厅
2025年9月15日

① 凡本站注明“稿件来源:中国教育在线”的所有文字、图片和音视频稿件,kok登录的版权均属本网所有,任何媒体、网站或个人未经本网协议授权不得转载、链接、转贴或以其他方式复制发表。已经本站协议授权的媒体、网站,在下载使用时必须注明“稿件来源:中国教育在线”,违者本站将依法追究责任。
② 本站注明稿件来源为其他媒体的文/图等稿件均为转载稿,本站转载出于非商业性的教育和科研之目的,并不意味着赞同其观点或证实其内容的真实性。如转载稿涉及kok登录的版权等问题,请作者在两周内速来电或来函联系。


中国教育在线