5所高校通过!国家重点实验室整改结果公布
2021-12-10 15:16
科技部
作者:
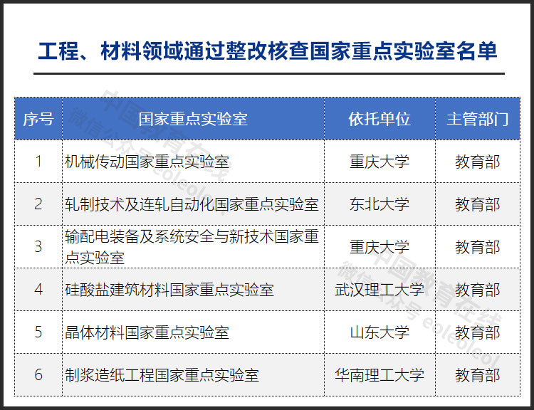
科技部网站消息,根据《科技部关于发布2018年工程领域和材料领域国家重点实验室评估结果的通知》(国科发基〔2019〕96号)要求,科技部基础研究司委托科技部高技术研究发展中心组织专家对轧制技术及连轧自动化等6个国家重点实验室整改情况进行了核查。

经专家组认真研讨评议,轧制技术及连轧自动化等6个国家重点实验室及其依托单位针对整改意见和建议,认真查找自身存在的问题,采取了切实有效的整改措施,解决了实验室建设的主要问题,呈现了良好的发展态势,符合国家重点实验室建设的总体要求。
经研究,同意轧制技术及连轧自动化等6个国家重点实验室通过整改核查,按照良好类实验室予以支持。

免责声明:
① 凡本站注明“稿件来源:中国教育在线”的所有文字、图片和音视频稿件,kok登录的版权均属本网所有,任何媒体、网站或个人未经本网协议授权不得转载、链接、转贴或以其他方式复制发表。已经本站协议授权的媒体、网站,在下载使用时必须注明“稿件来源:中国教育在线”,违者本站将依法追究责任。
② 本站注明稿件来源为其他媒体的文/图等稿件均为转载稿,本站转载出于非商业性的教育和科研之目的,并不意味着赞同其观点或证实其内容的真实性。如转载稿涉及kok登录的版权等问题,请作者在两周内速来电或来函联系。


中国教育在线