“5g 智慧教育”应用试点全国典型项目及通过验收项目名单公布
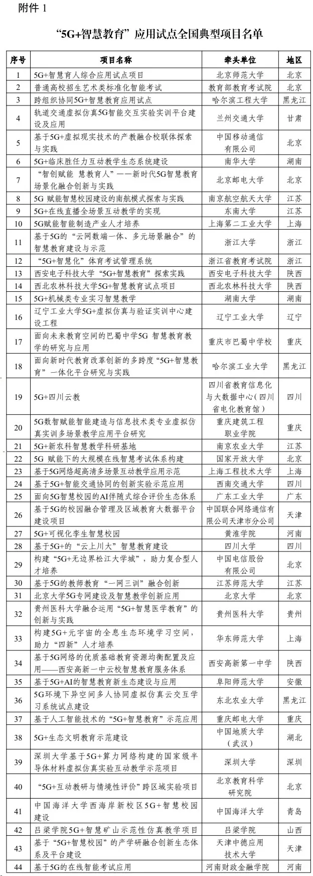
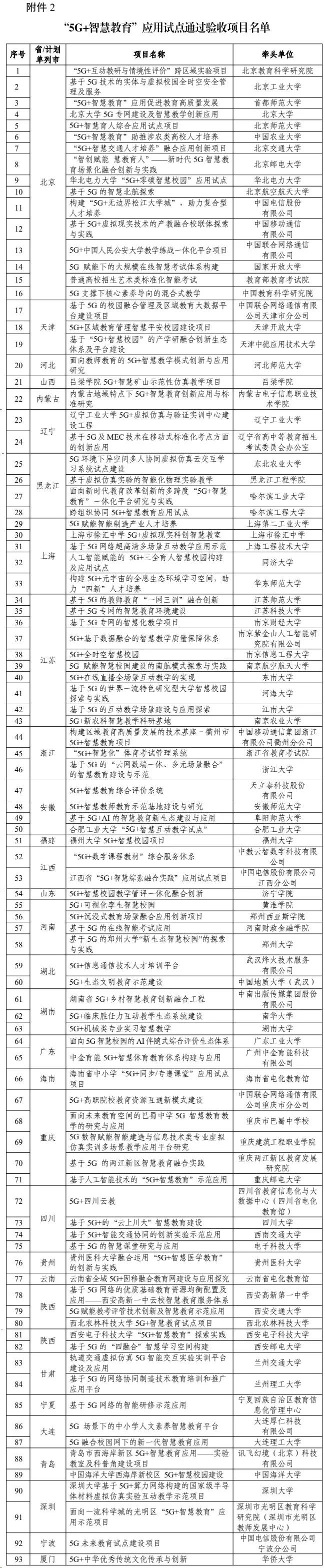
工业和信息化部、教育部近日印发通知,公布“5g 智慧教育”应用试点全国典型项目及通过验收项目名单,分别有44个项目、93个项目上榜。通知提出,要做好试点项目经验总结,加大宣传推广力度,积极推动“5g 智慧教育”应用规模化发展。


免责声明:
① 凡本站注明“稿件来源:中国教育在线”的所有文字、图片和音视频稿件,kok登录的版权均属本网所有,任何媒体、网站或个人未经本网协议授权不得转载、链接、转贴或以其他方式复制发表。已经本站协议授权的媒体、网站,在下载使用时必须注明“稿件来源:中国教育在线”,违者本站将依法追究责任。
② 本站注明稿件来源为其他媒体的文/图等稿件均为转载稿,本站转载出于非商业性的教育和科研之目的,并不意味着赞同其观点或证实其内容的真实性。如转载稿涉及kok登录的版权等问题,请作者在两周内速来电或来函联系。


中国教育在线